Mapping Range

Last modified 26 Sep 2024 20:37 +02:00

The range of a mapping (in a mathematical sense) is a set of values that are considered to be valid outputs of the mapping. Definition of mapping range is not important for evaluation of mapping expression. However, it is important for application of mapping outputs.

The mapping is considered to be authoritative for all values in its range. If the target item contains values that belong to the mapping range, it is assumed that the values were created by the mapping. I.e. if the mapping contains any values that belong to the mapping range, and the mapping does not produce such values as its output, the values are removed.

The range defines what are the possible outputs of the mapping. The projector can use this information to determine what values to remove when the mapping is authoritative.

Range Definition

The mapping range can be specified by using a set declaration in its target:

        <mapping>
            <expression>
                ...
            </expression>
            <target>
                <set>
                    <predefined>all</predefined>
                </set>
            </target>

Since midPoint 4.0 there is also an option to define sets using pre-defined specifications. The predefined element can take following values:

  • all: All possible elements will be part of the range. Which means that all other values (those not given by mappings) will be removed. This is also known as non-tolerant behavior.

  • none: No value will be part of the range. The range is empty. Which means that no values will be removed. This is also known as tolerant behavior.

The pre-defined specifications can be used for the extreme cases. A finer specification can be created by using a condition:

        <mapping>
            <expression>
                ...
            </expression>
            <target>
                <set>
                    <condition>
                        <script>
                            <code>
                                import com.evolveum.midpoint.schema.constants.*
                                input.targetRef != null &amp;&amp; input.targetRef.relation == SchemaConstants.ORG_MANAGER
                            </code>
                        </script>
                    </condition>
                </set>
            </target>

Above mapping is an assignment mapping, target of the mapping is an assignment container. The range definition specifies that the mapping is authoritative for all assignments where target relation is manager. Therefore, if there is any manager assignment that is not result of this mapping then midPoint knows that such assignment may be removed.

Single Mapping

The usual way for automatic assignment of roles is use of inbound mapping with assignmentTargetSearch expression evaluator. The mapping takes jobCode attribute from the HR system. It transforms the jobCode to an assignment of midPoint role using the assignmentTargetSearch expression. The new assignment value is then store in user’s assignment container, thus assigning the role.

However, the assignment container is multi-valued. There are roles that are automatically assigned by an HR system. There may also be other roles, assigned manually or assigned by other mappings. We do not want the HR inbound mapping to destroy such role assignments. We want the HR mapping to manage only the role assignments that originated from HR.

Mapping range is an ideal tool to achieve that. Firstly, the HR mapping marks all the assignments in some way, so it can recognize them later. There is a very useful subtype property in the assignment container, which is designed especially for this purpose. The HR mapping will produce all the assignment values with the subtype property set to HR. Secondly, the mapping specifies its range as all the assignments that have subtype equal to HR. Therefore the mapping will manage only the assignments of the HR subtype, leaving all other assignment values untouched.

Let us illustrate this approach on an example. An employee is promoted from sales assistant to sales manager. Before the promotion, the employee has jobCode attribute in the HR system set to value 30002 which corresponds to sales assistant job. As the employee got promoted, the jobCode attribute has changed to 30054, which corresponds to sales manager. MidPoint detects the change and executes inbound mapping designed to automatically assign HR roles. Following diagram illustrates the situation at the beginning of mapping evaluation. The data in the source (HR) system is already changed, the expression was not evaluated yet, and the target data still have the original (old) value.

Mapping range part 1

Evaluation of the mapping begins. Source definitions are processed, and mapping expression is evaluated. The assignmentTargetSearch expression looks through midPoint repository for a role that corresponds to job code 30054. The expression finds Sales Manager role, creates an assignment for that role, and makes sure the assignment subtype is set to HR. This value was just produced by the mapping expression. It is not stored anywhere yet. User’s assignment container still contains old values.

Mapping range part 2

At this point midPoint has results of mapping expressions, and it is trying to figure out the way to properly and consistently apply results of all the mappings. MidPoint has to construct a delta that will later be applied to the user object. Mapping expression has produced an assignment of Sales Manager role. The expression has produced that value as a reaction to new value of jobCode attribute in HR system, therefore the new assignment is added to a plus part of the delta. This value will be added to user’s assignment container when the delta is applied at the end of processing.

Then it is the time to evaluate mapping range. Mapping range is applied to original (old) values of user’s assignments. There are two values. One of the values has subtype set to manual, therefore it clearly does not belong to mapping range. This value is left untouched. The other value has subtype HR, therefore it does belong to mapping range. This value is processed by the mapping. MidPoint logic compares it to values produced by mapping expression, realizing that this assignment of Sales Assistant role was not produced by the expression. Therefore, this value is removed. It is placed to minus part of the delta, dooming the value for removal.

Strictly speaking, the values are not stored in plus and minus part of the deltas yet, as the deltas are not yet constructed. The values are places in plus and minus parts of a data structure that we call a triple. It has plus, zero and minus parts, and it is used as an intermediary data structure to merge results of several mappings. However, we have only one mapping here, therefore we can ignore such details for now.
Mapping range part 3

The results of mapping expression are consolidated at this point. Data from all the mappings are considered and merged. The deltas are all computed and ready to use. All that remains it to apply them to user object.

Mapping range part 4

The assignment of HR role Sales Assistant was replaced by assignment of Sales Manager role, all other assignments were left untouched.

Simple Cases

There are few simple cases of mapping range use, such as extending range to all possible values and reducing it to no values. As such cases are relatively common, there are pre-defined value set definitions to make configuration easier.

Range predefined keyword Summary Description

All values

all

Mapping is authoritative for all values.

Mapping will always remove all the values that were not produced by the mapping (except for the "overlap" case, see below).

No values

none

Mapping is non-authoritative for any value.

Mapping will not remove any value, except for the case when the removal is result of relativistic computation (see below).

Values with matching provenance

matchingProvenance

Mapping is authoritative only for the values that it produced.

Mapping will remove only the values that were created by the same mapping in the past.

This option is experimental. It is a part of prototype functionality resulting from MidPrivacy: Data Provenance Prototype project.

Please note that mapping range is not the only mechanism that can cause removal of target values. Even with an empty range (non-authoritative mapping), target values can be removed due to mapping relativity. In case that mapping reacts to removal of source value, the result is likely to be removal of target value. This is evaluated by the mapping expression, even before processing of mapping range takes place. Please see Mapping Relativity for more details.

Multiple Mappings

Mapping range is usually applied if there is a need for several information sources to coexist. This may be a case of one mapping doing the automation, while still allowing for manual adjustments of data. However, the other common case is coexistence of several mappings, producing values targeted to the same item.

As with any other set of mapping that target the same item, the results of both mappings are merged. What makes this situation special is removal of existing values of the target item.

Let us illustrate that using an example of two mappings, both targeted for assignment container. The first mapping is the HR mapping used in the previous section. The other is a mapping from a project management system. Its purpose is automatic management membership in project teams. Authoritative information about project teams is stored in the project management system. The project attribute of user accounts contains a multi-valued list of project identifiers that a user belongs to. The mapping is processing the values of project attribute, creating assignments to appropriate orgs.

Multiple mappings with ranges part 1

Both mappings are evaluated almost independently, producing values for their respective sources. As in the usual case, the plus part of the detlas (or triples) is produced by mapping expressions. The minus values in deltas are what makes this case interesting. Each of the mapping is applying its range, looking for values to remove. The Sales Assistant value is removed by the HR mapping, the Project Dinosaur is removed by the project management system mapping.

Multiple mappings with ranges part 2

Finally, the deltas are applied to the target values. Even though the deltas target the same item (assignment), the value sets are disjoint. There are no conflicts, everything goes smoothly.

Multiple mappings with ranges part 3
When constructing mappings that target the same item, the best strategy is to make sure that the mappings do not "overlap". I.e. make sure only one mapping is used to produce any particular value at any time. This can be achieved by mapping constraints (channel, time), use of mapping condition or range. For mappings that target multi-valued items, the best way to make sure the mappings do not overlap it so specify mapping ranges that do not overlap. Specifically for mappings that target assignment container, use of assignment subtype is strongly recommended.

Overlapping Ranges

Mapping ranges can, in theory, overlap. This is a case of two or more mappings for the same target item, with range definitions constructed in such a way, that some values are part of ranges of more than one mapping.

Mapping with overlapping ranges create a lot of problems unless an utmost care is taken. Therefore, it is strongly recommended to avoid using mappings with overlapping ranges, unless you are completely aware of all the circumstances and consequences of such configuration.

Despite that, there is very little special behavior when it comes to mappings with overlapping ranges. The mappings behave in much the same way as mapping with non-overlapping ranges, which quite paradoxically, can be a source of problems.

Once again let us illustrate mapping evaluation using an example. In this case we have two mappings, both of them are inbound mappings, mapping data from the HR resource. There is the jobCode attribute that have seen before. There is also a legacyCode attribute, that has almost the same function as jobCode, but it is using legacy job codes. The HR department is in a process to migrate all systems from the old legacy codes to a new codes. However, this process takes years and years, with no end in sight. Therefore, both jobCode and legacyCode has to work at the same time. Some jobs have both the new code and old code. New codes are continually introduced, while the legacy codes are slowly removed - without any notice. Therefore, the best strategy is to set up an algorithm that can work with both codes at the same time. This is one of the rare cases when use of mappings with overlapping ranges is appropriate.

The configuration contains the inbound mapping of jobCode attribute to assignment container. There is also a similar mapping that maps legacyCode attribute to the same assignment container, even setting the same subtype value. Both mappings are specifying the same range, overlapping completely.

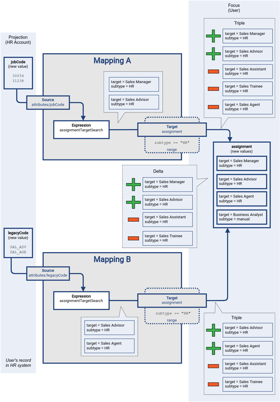
The figure below illustrates the case when the user is promoted from sales assistant to sales manager. However, the job codes are much more messy this time, compared to the previous cases. Firstly, the sales manager job is also associated with sales advisor job code, both assigned at the same time. The sales manager job code is using a new coding scheme, using job code of 30054. The sales advisor is a quasi-legacy concept, represent both by a new job code of 31238 and legacy code of SAL_ADV. In addition to that, the user also has a part-time engagement as sales agent, which is represented by legacy code of SAL_AGE. Finally, the old job of sales assistant was accompanied by sales trainee role, which is to be removed during this promotion.

Multiple mappings with overlapping ranges part 1

Once again, the mappings start semi-independently, each of the expression creating appropriate assignment values, each of the mappings evaluating its own range. The result of the evaluation of each mapping is a triple, containing three sets of values: values to be added (plus set), values that remain unchanged (zero set) and set of values to be removed (minus set). The triple is an intermediary computation result used for all the mappings. It is usually completely hidden from the sight. However, in this case, the triple are important.

Multiple mappings with overlapping ranges part 2

In this case, there is an overlap in the triples regarding the Sales Agent role assignment. Triple produced by mapping A indicates that this value should be removed (minus), while the triple produced by mapping B indicates that the value should be added. This is one of the reasons for computing the triples first, before constructing final deltas. Having the triples, it is easy to see that the Sales Agent role assignment should not be removed, as it is a valid result of mapping B.

Once we have all the triples from all the mappings, we can consolidate them into deltas. The resulting delta leaves the Sales Agent value unchanged. Also, the Business Analyst role assignment is unchanged, as it is not part of range of any of the mappings.

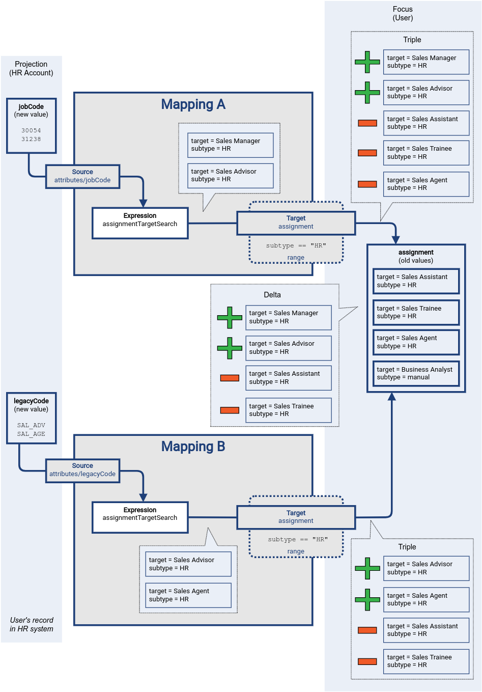
Multiple mappings with overlapping ranges part 3

Finally, the delta is applied to the target container.

Multiple mappings with overlapping ranges part 4

This approach works, because the two mappings are both inbound mappings for the same resource. Therefore, it is pretty much guaranteed that both of them will be evaluated at the same time. This fact is crucial for correctness of mappings with overlapping ranges. If mapping A would be evaluated in isolation, it would remove the Sales Agent role assignment, leading to incorrect result.

When using mappings with overlapping ranges, it is absolutely crucial to make sure all the mappings are evaluated together. Two inbound mappings for the same resource will work, as they are evaluated together. Inbound mappings for different resources are not guaranteed to work, as there may be a reconciliation process that is limited to one of the resources, not evaluating the other mapping. An inbound mapping and object template mapping with overlapping ranges will not work either. Such mappings are evaluated in different phases of projector computation, which may lead to incorrect results. Moreover, user may be recomputed without re-evaluating inbound mappings. Simply speaking, it is not straightforward to determine whether evaluation of mappings with overlapping changes is safe or note safe.

As a general rule of the thumb, only following cases should be considered safe:

  • Inbound mappings for the same resource.

  • Object template mappings, with the same evaluation phase.

Obviously, the mapping must have appropriate constraints (channel, time, etc.), to make sure that the mappings are evaluated correctly. In practice, this usually means having exactly the same constraints.

Even more general (and simpler) rule of the thumb is to avoid use of mappings with overlapping changes if it can be avoided.

Overlapping authoritative mappings
Several mappings with all range definition also creates an overlapping range situation. The all pre-defined range is often used to specify a fully authoritative mapping, a mapping that is the sole source of all values for target property. It is perhaps quite intuitive that there cannot be more than one fully authoritative source for any particular target.

Range for mappings with single-value target

Even though in most cases ranges are useful only for mapping with multi-value target, there are corner cases where range is useful even for single-value target. Such a situation might happen when you are deploying the mapping to an existing environment with existing data that you want to overwrite. Thanks to relativistic behaviour of mappings, in some situations the evaluation of mapping might result in none change that needed to be applied and thus keeping the current value. Using range you can ensure the old values will always be replaced.

Let’s demonstrate it on a example:

<inbound>
    <expression>
        <value>ExAmPLE, Inc.</value>
    </expression>
    <target>
        <path>description</path>
        <set>
             <predefined>all</predefined>
        </set>
    </target>
    <condition>
        <script>
            <code>orgCode == "001"</code>
        </script>
    </condition>
</inbound>

Without the range, mapping works well for both adding and removing ExAmPLE, Inc. value based on orgCode. But when you have existing value in description attribute and the condition is false, the mapping won’t remove the existing value. With the range as it is in the example, mapping will always set the correct value ExAmPLE, Inc. when the condition is true and set description value to empty when the condition is false.

Other Cases

Mapping range is empty by default, making the mapping non-authoritative (tolerant).

Theoretically, mapping should produce only the values that belong to its range. This rule should hold for all authoritative mappings, otherwise some of the values produced by the mapping may not be removed. However, there are non-authoritative mappings. Non-authoritative mappings routinely produce values that do not belong to their range. An extreme case is a mapping with empty range (range set to none). Any value that such a mapping produces is outside of its range. Such mapping will work reasonably well. Values produced by the mapping will be added to the target item. The values may even be removed, as long as mapping relativity mechanism takes place. However, there is no guarantee that the value will be properly removed in all cases.

Mapping range is applied, even if expression condition is false. The condition does not "turn off" the mapping, it simply controls the expression. Even if condition is false, the mapping is still applied. Which means that mapping range is still applied as well. This may lead to some counter-intuitive situations.

The range is applied, as the condition controls evaluation of mapping expression. Even if condition is false, only the expression is affected. Other parts of the mapping work normally. Please see Mapping Condition page for the details.

Please see Mappings: Replacing and Removing Values for guidance of range usage in practical cases.

Terminology

The term range was derived from mathematical terminology. In mathematics, functions have domain (set of input values) and range (set of output values). Domain and range was a good metaphor at the beginning. However, the range does not describe mapping behavior perfectly, as mapping can produce values that are not part of its range. The term range is also confusing and non-intuitive for many people. Therefore, we may consider using another term instead of range.

Range and Metadata

The default range is empty (none), which makes the mapping non-authoritative (tolerant), not removing any values due to range application. This is a conservative default, yet it is perhaps not very smart.

Ideally, the mapping should remove and replace values that were produced by the same mapping. This behavior requires that midPoint keeps track of the origin of all values. Such functionality was prototyped as part of midPrivacy initiative. However, this functionality is still experimental, and there are few missing pieces.

Future midPoint versions should handle the range automatically by default, relying on metadata. However, this would be possible only if the metadata functionality is finished and fully productized.

Notes

The range definition does not influence mapping inputs or expression. The range is used when the mapping outputs are processed.

Range specification makes sense only for authoritative mappings. If the range is specified then the mapping will scan existing values of the target property. It will look for values that are there and that are also in the range of the mapping. If such values are not in the expression results, then such values will be removed (placed in the minus set).

In the explanations and examples above, we are somehow neglecting relativity of mappings. In fact, the entire mechanisms of mapping range is designed especially for the cases where mapping relativity does not work. Such as situations where we know the new state of an account, without knowing how it has changed. The examples above are illustrating such cases. However, in real world case the relativity and the range mechanisms work together. Therefore, in reality, many of the values indicated as belonging to the plus set will be probably in the zero set instead. However, this is not a significant difference for the purpose of this explanation.

Was this page helpful?
YES NO
Thanks for your feedback