Query concepts

Last modified 17 Jan 2025 03:58 +01:00

This document contain advanced documentation describing concepts of querying in midPoint and midPoint Query language building blocks. New midPoint users and engineers may find this information hard to follow and confusing.

If you are starting with midPoint query, the midPoint Query Language document will be more helpful.

Introduction

MidPoint works with objects of various types. These objects can be part of the running process (in memory), stored persistently in midPoint Repository, or can represent objects on the Resources.

MidPoint query allows us to select only the objects that match specified criteria. These criteria are formulated as a filter and are part of the query. Both query and filter are part of the midPoint Query API described in this document.

Query language is defined in Prism project in query-3 schema.

Prism and Resource objects refresher

MidPoint works with data structures called Prism objects. These are used for midPoint internal data, but they can also represent remote objects stored on the Resources, e.g. accounts and groups. Prism objects are stored in the Repository to preserve long-term midPoint state. Collections of Prism objects in memory are worked with frequently too.

Each Prism object is conceptually a tree. Tree nodes are called prism items: containers, references and properties. Each item has one or more values: container values, reference values or property values. See Prism Data Structures for more. Some items are strictly single-valued, others may contain multiple values.

The resource objects are represented as Shadow objects inside midPoint. Remote attributes of interests are stored in a single-valued container called attributes. You can either query Shadow objects, which is a query against the repository, or you can query remote resource objects. But resources generally don’t understand midPoint Query language, and the query must be translated. For instance, when a ConnId Connector is used, the Query is translated for the ConnId framework. Limitations are mentioned in this document later.

Queries

You can query various types of objects (in a very general terms), e.g. midPoint objects, container values, or even references - which affects the form of the query result. You can also query various subsystems - like repository or provisioning. It is possible to narrow down your search with various filters. And this all can be specified using various representations, like midPoint query language (formerly known as Axiom) or XML.

The new query language is undergoing rename from 'Axiom' to 'midPoint Query Language' since midPoint version 4.8. As the Axiom name is well known, it can be still for some time referenced also with this name. Please consider Axiom Query Language and midPoint Query Language as synonyms.

To start with an example, here is a simple filter in two very distinct forms:

name = "jack"
<equal>
    <path>name</path>
    <value>jack</value>
</equal>

In both cases we’re searching for an object with the name "jack".

But this is just a filter, which is probably the most used part of the query - but it’s not all. So let’s start with various query types, and then we will look at the query parts.

Types of query result

We recognize the following types of queries based on the returning type:

  • An object query, targeted at one or more object classes, for example:

    • "give me all users with a given name",

    • "give me all the objects with a given name" (not just users),

    • "give me all focal objects with a given assignment", etc.

  • A container value query, often called just "container query".

    Such queries are targeted at container values. These are being introduced in the context of special objects, like certification campaigns and lookup tables, or even in cases when no parent object exists, like audit events. Examples of queries:

    • "give me all certification cases related to this reviewer, irrespective to in which campaign they are contained",

    • "give me all rows for this particular lookup table that start with this prefix",

    • "give me all work items allocated to particular user".

  • A reference query, for example:

    • "give me all the role membership references for all the users",

    • "give me all projection (link) refs for a given resource".

Container value queries were introduced for the following reasons:

  • Querying the objects would still return all the container values, even non-matching. Container value query only returns the values we need, with their parent objects as necessary. Simply put, object query filters based on container values, but does not filter the container values. With the object query we would still need to filter the container values in memory somehow. But post-query in-memory filtering makes any reliable pagination impossible.

  • While not the same as the previous point, but often related - performance. Sometimes we need a dozen of container values from a few objects, while these objects have many thousands of such container values in total. We don’t want these values, we don’t want to load them from the repository and process them to filter them out.

  • Also, some containers are standalone and have no parent objects ("owner"). This is the case of audit records.

Reference queries were introduced for similar reasons. References can be directly filtered based on the target and/or owner criteria. This better supports reports or screens with proper pagination of the results.

Object selection

Midpoint performs queries over defined set of objects. In GUI, the set is defined by actually opened view.

The object type must be explicitly specified for the query in configuration.

    <activity>
        <work>
            <recomputation>
                <objects>
                    <type>UserType</type>
                    <query>
                        <q:filter>
                            <q:text>name = "XYZ"</q:text>
                        </q:filter>
                    </query>
                </objects>
            </recomputation>
        </work>
    </activity>

Query anatomy

Each query consists of two parts:

  • Filter specifying which records (objects, container values) are to be retrieved using various conditions. Filter can be primitive or complex, we will talk about various filter types in the following sections.

  • Paging instruction saying how to sort the results and what range, or page, should be obtained, e.g. those with numbers 100-199.

Both parts are optional and the query can actually be empty.

Few more pieces of information are needed for successful query execution. These are typically delivered together with the query, but are not part of it:

  • Type of the object or container value we want to query.

  • Additional options fine-tuning the search and retrieval process. Options can specify what optional pieces to fetch and also whether distinct should be applied to the results.

This additional information is either implied or can be provided close to the query as needed, for instance as additional parameters to the repository call, etc.

Query representation

Query can be represented in multiple ways and formats:

  • Many configuration objects contain queries or filters in many places. These are typically written in the same format as the object, for instance XML.

  • Some places (advanced GUI filters or query playground mentioned below) allow input in various serialization formats, e.g. XML, YAML or JSON.

  • Filters can be also written in midPoint query language which can be used on GUI or embedded in other filters via text element.

  • Finally, filters and queries can be written using fluent Java-based API, which is useful not only for hard-core customizations (e.g. with midPoint Overlay mechanism) but also for script expressions written typically in Groovy language.

Here is an example of the same filter in various representations:

( costCenter > "100000" and costCenter < "999999" )
or
( costCenter >= "X100" and costCenter <= "X999" )
<filter>
    <or>
        <and>
            <greater>
                <path>costCenter</path>
                <value>100000</value>
            </greater>
            <less>
                <path>costCenter</path>
                <value>999999</value>
            </less>
        </and>
        <and>
            <greaterOrEqual>
                <path>costCenter</path>
                <value>X100</value>
            </greaterOrEqual>
            <lessOrEqual>
                <path>costCenter</path>
                <value>X999</value>
            </lessOrEqual>
        </and>
    </or>
</filter>
prismContext.queryFor(UserType.class) // fluent API starts with query
    .block()
        .block()
            .item(FocusType.F_COST_CENTER).gt("100000")
            .and()
            .item(FocusType.F_COST_CENTER).lt("999999")
        .endBlock()
        .or()
        .block()
            .item(FocusType.F_COST_CENTER).ge("X100")
            .and()
            .item(FocusType.F_COST_CENTER).le("X999")
        .endBlock()
    .endBlock()
    .build(); // returns ObjectQuery, for ObjectFilter use .buildFilter()
---
filter:
  or:
    and:
    - greater:
        path: "costCenter"
        value: "100000"
      less:
        path: "costCenter"
        value: "999999"
    - greaterOrEqual:
        path: "costCenter"
        value: "X100"
      lessOrEqual:
        path: "costCenter"
        value: "X999"
"filter" : {
  "or" : {
    "and" : [ {
      "greater" : {
        "path" : "costCenter",
        "value" : "100000"
      },
      "less" : {
        "path" : "costCenter",
        "value" : "999999"
      }
    }, {
      "greaterOrEqual" : {
        "path" : "costCenter",
        "value" : "X100"
      },
      "lessOrEqual" : {
        "path" : "costCenter",
        "value" : "X999"
      }
    } ]
  }
}

Please, note, that in some situations the syntax of XML requires more strict usage of namespaces. In this guide we will not use namespaces to make the examples shorter. The namespaces are mostly not necessary, just be ready to add them if the parser complains.

Filters

Trivial filters

These filters don’t actually test the objects, they either match none or all of them. They are rarely useful on their own. When empty filter is provided where filter is expected, typically all filter is implied.

Filter Description

None filter

Passes no values, i.e. always evaluates to "false".

All filter

Passes all values, i.e. always evaluates to "true".

Undefined filter

Treated like nonexistent or invisible filter. For all filters F1 and F2 the following holds:

  • F1 && Undefined = F1

  • F2 || Undefined = F2

Value filters

These filters decide on value(s) of a given property, reference or container.

Generally, they are characterized by:

  • A left-side item path, pointing to a property or a reference. The item can be single-value or multi-value. There are generally no surprises for single-value items. Multi-value items can have various limitations for some operations depending on the query engine (provisioning, repository…​).

  • A right-side constant value(s) or item path, used as the other operand for the filter operation. Item path on the right side has a limited support only for repository engine.

  • Optionally, a matching rule.

Overview of value filters

The following table summarizes filters that are based on the object/container or its items. Most of the filters use an item path to an item on the "left side", but some of these filters work with the whole object (or container) because the path is either not relevant or implied.

Filter Applicable left-side items for repo queries Applicable left-side items for resource queries Applicable right-side constant values Applicable right-side path-pointed values Description

Equal filter

property

property

null, single-value, limited multi-value support (see description)

limited support for repository: single-valued property

For null filter value: Accepts if property has no values, e.g. IS NULL for SQL repository.

For single filter value: Accepts if one of the left-hand property values is the same as filter value.

  • If left-hand item is a single-value property, it is simple equals semantics.

  • If left-hand item is a multi-value property, it is any equals semantics.

  • If left-hand item is single-value property in multi-value container, it is any equals semantics.

For multiple filter values: Accepts if one of the left-hand property values is the same as any of the filter values.

  • If left-hand item is a single-value property, this is equivalent to SQL IN operation.

  • If left-hand item is a multi-value property, it means any in semantics when repository and in-memory query engine is used. For the resource query, the filter accepts if the attribute contains all the filter values.

Combinations with multiple filter values have limited support with the new Native repository. There is no official support for this when using the old Generic repository. See the section after this table.

Resource and in-memory queries do not support items on the right side of an operator. Only constant values may be present there.

Greater, Less filter

property, limited multi-value support

property

single, non-null

singleton

Accepts if one of property values is greater/greater-or-equal/less/less-or-equal in comparison to the filter value. For null-valued singleton items always returns false.

Repository has limited support for multi-value properties on the left-hand side. See the section after this table.

Substring filter

property, limited multi-value support

property

single, non-null

-

Accepts if the filter value is a substring of one of the property values (optionally specifying if the property value should start or end with the filter value).

Repository has limited support for multi-value properties on the left-hand side. See the section after this table.

Ref filter

reference

-

single or multivalued, nullable

-

For null filter values: Accepts if the reference is empty.

For non-null filter values: Accepts if one of the reference values match the filter value (or one of filter values, if there are more than one), which means:

  1. OID matches,

  2. Referenced type matches, here null means "any type".

  3. Relation matches, null (or omitted) is equivalent to org:default. To match any relations, use PrismConstants.Q_ANY.

Org filter

applicable to object as a whole

-

single, non-null (or null with isRoot flag)

-

Accepts if the object is direct child or any descendant (this is configurable) of the referenced org. Alternatively, passes if the object is the root of the tree.

Although technically not a Value filter, this filter can be seen as a special case of Ref filter using parentOrgRef as the item to be tested, and with some advanced options (scope, isRoot).

The Org filter relation is supported only for the directChildOf and childOf queries. It is silently ignored for parentOf queries. It is interpreted as a relation of the last (lowest) reference in the path, i.e. if we are looking for a user that is a child of org O1 with the relation of manager, we are looking for a user that is a manager of an org O2, which is either O1 itself or is any of its descendants.

See the dedicated section about Org filter at the end of this document and examples there.

InOid filter

applicable to object/container value as a whole

-

multivalued, non-null

-

Accepts if object OID (or ID for container values) is among filter values.

Question is if we should treat querying by ID/OID in the same way as querying by property, i.e. via Equal filter. ID/OID would be treated as a special kind of property. This would eliminate the need for InOid filter, but it might require deeper changes (e.g. there is no itemDefinition for ID/OID, etc). So, querying by ID/OID is done via InOid filter, not Equal filter.

Full-text filter

applicable to object as a whole

-

single string value

-

Repository support only.

Relation interpretation in Reference vs Org filter

Ref filter and Org filter can specify a relation to be looked for. It is specified as a relation on the reference value passed to the filter. However, for historical reasons, the null relation value is treated differently:

  • For Ref filter, null relation means default relation. If you need to check for any relation, you have to provide a value of q:any there.

  • For Org filter, null relation means any relation. Of course, q:any can be used as well, and is recommended for clarity.

Org filter

Java Query API is used in this section for brevity.

First we reiterate the information from above:

  • Org filter is used for the whole object. Query can return organizations or other types assignable to organizations, depending on the filter specifics (see the table below).

  • Org filter works only for repository queries.

  • With is(Direct)ChildOf filters it is possible to filter on relation value as well. If relation is not stated, it matches any relation (this is different from normal ref filters).

  • Parameter of the is(Direct)ChildOf and isParentOf is an OID of another organization. With isParentOf it’s not possible to search for organizations above, let’s say, a user.

Org filter Possible queryFor type Parameter Notes

isRoot

OrgType only, not defined on non-org query

none

Matches orgs without any parent organization. Does not take any parameter.

isChildOf

OrgType or any type assignable to organization

OrgType specified by OID or as PrismReferenceValue

Matches any object that is directly or indirectly under the organization specified in the parameter. If relation is specified (isChildOf with PrismReferenceValue parameter must be used for this) it filters the objects with their parent-org reference having the specified relation (the reference closest to the returned object, see picture below for example).

Query does not return object used as a parameter (object is not considered a child of itself).

isDirectChildOf

OrgType or any type assignable to organization

OrgType specified by OID or as PrismReferenceValue

Matches any object that is directly under the organization. Technically, this means that the returned object must have a parent-org reference with the target pointing to the organization specified in the parameter of the filter. Just as in isChildOf, optional relation can be specified, here the semantics is obvious as there is only a single ref leading from possibly returned object to the org specified in the parameter.

Query does not return object used as a parameter (an org is not considered a child of itself).

isParentOf

OrgType only, not defined on non-org query

OrgType specified by OID or as PrismReferenceValue

Matches any organization that is direct or indirect parent (ancestor) of the organization specified in the parameter. It is not possible to filter by relation, it is ignored if specified.

Query does not return object used as a parameter (an org is not considered a parent of itself).

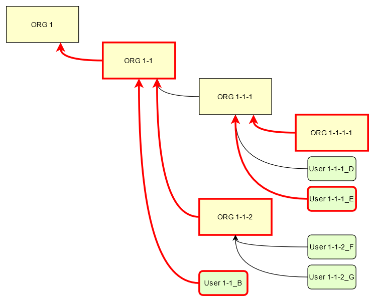
Few examples of matching and not-matching filters are shown in the following picture. Note, that symbolic names are used as parameters instead of the actual OIDs of the objects. Also, relations are not covered by this example, see the next section for a thorough treatment.

org filters

Assuming a query for OrgType the following filter matches only ORG 1:

<org>
    <isRoot>true</isRoot>
</org>
ObjectFilter filter = prismContext.queryFor(OrgType.class).isRoot().buildFilter();

Assuming a query for OrgType the following filter matches all the descendant organizations (direct and indirect) of the one defined by oid in the orgRef element:

<org>
    <orgRef>
        <oid>12345678-1234-1234-1234-0123456789abcd</oid>
    </orgRef>
    <scope>SUBTREE</scope> <!-- this is the default -->
</org>
ObjectFilter filter = prismContext.queryFor(OrgType.class)
    .isChildOf("12345678-1234-1234-1234-0123456789abcd").buildFilter();

Similar to the previous example, but only direct children match this filter:

<org>
    <orgRef>
        <oid>12345678-1234-1234-1234-0123456789abcd</oid>
    </orgRef>
    <scope>ONE_LEVEL</scope>
</org>
ObjectFilter filter = prismContext.queryFor(OrgType.class)
    .isDirectChildOf("12345678-1234-1234-1234-0123456789abcd").buildFilter();
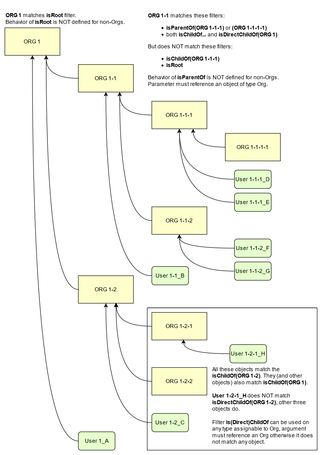
Relation matching examples

Examples above do not consider relations of the references pointing to the organizations. It is possible to specify the desired relation of the parentOrgRef reference.

Let’s consider the following filter now:

ObjectFilter filter = prismContext.queryFor(ObjectType.class)
    .isChildOf(prismContext.itemFactory().createReferenceValue(oidOrg1, relationX))
    .buildFilter();

Let’s use this simple organization structure where red arrows designate parent-org references with X relation:

org filters relation

Query with this filter returns objects with red border because the parent-org references they own have relation X (these would appear in object’s serialized form as parentOrgRef elements). Other objects have references with different relations and are not returned. If isChildOf(oidOrg1) was used instead without specifying the relation, query would return all objects under ORG 1.

Now let’s change the object type for the query to UserType:

ObjectFilter filter = prismContext.queryFor(UserType.class)
    .isChildOf(prismContext.itemFactory().createReferenceValue(oidOrg1, relationX))
    .buildFilter();

The query returns User 1-1-1_E and User 1-1_B because only these have the right relation in their immediate (owned) parent-org reference and are of the requested type.

Similarly, only the orgs with red border would be returned if OrgType was used instead.

Only the parent-org reference owned by the potentially matching object is consulted. This does not mean that only leaves of the tree are returned, as demonstrated by ORG 1-1 being returned (because its parent-org ref has the specific X relation).

Notice, that User 1-1-1_D also has parent-org ref with relation X somewhere on the path to the ORG 1 (parameter of the isChildOf filter), but this does not matter as the reference it owns (the one pointing to Org 1-1-1) has different relation.

Full-text filter

Full-text search must be enabled in the system, see this document for more information.

Full-text filter is applied to the object itself; instead of item path, it uses an internal full-text index. The object matches the filter if all the "words" provided as a single string value. Provided words don’t have to be complete words, rather, each is tested using case-insensitive contains (substring) filter.

The full-text index is word based, there is no way to test for sequence of words. All the provided "words" must match the full-text index. If "any" semantics is needed, use multiple full-text filters inside an OR filter.

Notes about value filters in repository queries

The following notes are based on the Native PostgreSQL repository implementation.

Repository engine is probably used most for the queries in midPoint, repository also provides the richest filtering support. But there are some inherent limitations:

  • Queries in midPoint can be totally arbitrary and some queries work faster and some may be slow. It is virtually impossible to optimize for all cases, given the filtering flexibility.

  • Queries are translated to the repository natural language - which is SQL. Things like collation can affect some operations, especially ordering and comparison of strings. Results can be different from expected, e.g. collation may be case-insensitive (default collation actually is).

  • Support for possible filter types (operations) for multi-value items depends on how they are stored in the DB. There is a full support for equals operation without any matching rule, regardless of the implementation. Support for substring and comparison operations is more tricky, depending on the storage mechanism for the item.

  • Multi-value items stored as text array columns (e.g. subtype) support all available operations. Collation can affect the expected results, as mentioned above.

  • Multi-value extension or attribute items stored in JSONB columns support most of the operations, depending on the type of the stored item. Text, numeric and date-time properties support all the operations. Enumerations do not support comparison operations, because the meaning is unclear, but EQ works as expected. Multi-value poly-strings currently (4.4+) support only EQ operation. Check also supported data types for extensions for more information.

Complex filters

Complex filters do contain other filters. For some complex filters the nested filter is optional.

There are the following complex filters:

  • Logical filters: and, or, not

  • Type filter - to narrow the type of the searched object.

  • Exists filter - to apply multiple conditions on each value from a multi-value item.

  • Ref filter with target filter - for complex conditions on the multi-value references and their targets.

  • OwnedBy filter - for container and reference searches with conditions on their parents.

  • ReferencedBy filter - for object searches with conditions on other objects that reference them.

Logical filters

And, Or and Not filters are quite self-explanatory.

Type filter

Type filter with parameters type and optional filter accepts if the object is of type type and filter passes on the object.

For example, imagine that the original query asked for an ObjectType. Then it is possible to set up Type filter with type=UserType, filter=(name equals "xyz") to find only users with the name of "xyz":

XML
<type>
  <type>UserType</type>
  <filter>
    <equal>
      <path>name</path>
      <value>xyz</value>
    </equal>
  </filter>
</type>

Exists filter

Exists filter with parameters item and optional filter accepts if there is a value in the specified item and the value matches the provided filter. Exists inner filter works for container items and reference targets; reference targets are supported only in the repository.

For example, the filter is useful to find an assignment with a given tenantRef and orgRef.

First of all, how should be individual value filters evaluated?

For example,

  • equal(name, 'xyz')

means "the value of object’s name is xyz". Simple enough.

In a similar way,

  • ref(assignment/tenantRef, oid1)

means "there is an assignment with a tenantRef pointing to oid1".

But what about this?

  • and(ref(assignment/tenantRef, oid1), ref(assignment/orgRef, oid2))

This one could be interpreted in two ways:

  1. There should be an assignment $a that has $a/tenantRef = oid1 and $a/orgRef = oid2.

  2. There should be assignments $a1, $a2 (potentially being the same) such that $a1/tenantRef = oid1 and $a2/orgRef = oid2.

Up to and including midPoint 3.3.1, the query is interpreted in the first way (one assignment satisfying both conditions).

But the interpretation should be following:

  • Each condition is interpreted separately.

  • So ref(assignment/tenantRef, oid1) should be read as "There is an assignment/tenantRef that points to oid1".

  • Therefore, the above complex filter should be interpreted in the second way: There should be assignments $a1, $a2 (potentially being the same) such that $a1/tenantRef = oid1 and $a2/orgRef = oid2.

If it’s necessary to say that one particular value of an item (presumably container) satisfies a complex filter, we use Exists filter.

The above complex filter - if needed to be interpreted in the first way - should be written like this:

  • exists ( assignment , and ( ref (tenantRef, oid1), ref (orgRef, oid2) ) )

Written in XML:

<exists>
  <path>assignment</path>
  <filter>
    <and>
      <ref>
        <path>tenantRef</path>
        <value>
          <oid> ...oid1... </oid>
        </value>
      </ref>
      <ref>
        <path>orgRef</path>
        <value>
          <oid> ...oid2... </oid>
        </value>
      </ref>
    </and>
  </filter>
</exists>

This feature is a part of midPoint 3.4 and above.

While exists works as expected with complex combination of conditions for the common multi-value container (like assignment in the example above), not with exists behavior works properly only with the new Native repository. Native repository translates exists filter to SQL EXISTS and NOT is applied to the SQL EXISTS resulting in NOT EXISTS query, which works as expected.

exists for the old Generic repo was implemented using LEFT JOIN which works fine for positive conditions, but does not work with NOT as usual in SQL. In the Generic repo, not with exists is interpreted as "any of the entries does not match the condition inside". See MID-7203.

Ref filter with target filter

Ref filter with nested target filter is supported only for repository searches.
Table 1. Ref filter reference
Subelement Description

path

item path to the reference item

value

Required value of the reference with attributes oid, type and relation, at least one attribute should be provided. Multiple values can be provided, filter matches when any of the values match.

optional, multiple values supported (with mixed attribute usage allowed)

filter

Optional nested target filter that is applied on the target object (the object that the reference points to). Any filter allowed for objects can be written inside. Without the target filter, ref filter is just common non-complex value filter.

Ref filter can optionally contain a nested target filter which is applied to the target of the reference. When the filter element is present, it is applied as an additional test for each possible value.

With fluent API it is also possible to construct a ref filter without any value, only with the nested target filter - this works fine in repository queries. Currently, it is not possible to construct such a filter with XML/JSON/YAML or in midPoint Query Language. As a workaround, it is possible to use value element with type attribute only. Alternatively, exists with path of the ref followed by the dereference segment (@) can be used, e.g. assignment/targetRef/@.

Ref filter with included target filter is especially important for multi-value references, because it truly enforces that all conditions are met on any of the references and their targets. For example, for single value reference we can say something like this:

Construct with and works well only for single value refs!
<filter>
    <and>
        <ref>
            <path>someSingleValueRef</path>
            <value type="UserType"/>
        </ref>
        <exists>
            <path>someSingleValueRef/@</path>
            <filter>
                <!-- filter for the object that the reference points to -->
            </filter>
        </exists>
    </and>
</filter>

But the same filter would not work predictably for the multi-value references. Although the and filter is used, it would be enough if one of the references was for UserType and another reference value pointed to an object (possibly of different type) that matches the exists filter. That is definitely not, what the user expects.

Multi-value refs are not supported for the old generic repository! While the query seemingly works, it uses two different JOINs for the value conditions and target filter which may lead to surprising and incorrect results.
Ref filter with one value and target filter

To be able to apply both reference conditions (provided as value elements) and a filter for the target of the same reference value we can use the complex ref filter that includes target filter as part of the ref filter. For example, we can filter users that are members of roles with names starting with the specified string like this:

roleMembershipRef matches (
    targetType = RoleType
    and
    // @ represents ref target, target filter is inside (...)
    @ matches (
        name startsWith[origIgnoreCase] "super" ) )
<filter>
    <ref>
        <path>roleMembershipRef</path>
        <value type="RoleType"/>
        <filter>
            <substring>
                <path>name</path>
                <value>super</value>
                <anchorStart>true</anchorStart>
                <matching>origIgnoreCase</matching>
            </substring>
        </filter>
    </ref>
</filter>
prismContext.queryFor(UserType.class)
    .ref(FocusType.F_ROLE_MEMBERSHIP_REF, RoleType.COMPLEX_TYPE)
    .item(ObjectType.F_NAME).startsWith("super").matching("origIgnoreCase")
filter:
  ref:
    path: "roleMembershipRef"
    value:
      type: "RoleType"
    filter:
      substring:
        path: "name"
        value: "super"
        anchorStart: "true"
        matching: "origIgnoreCase"
"filter" : {
  "ref" : {
    "path" : "roleMembershipRef",
    "value" : {
      "type" : "RoleType"
    },
    "filter" : {
      "substring" : {
        "path" : "name",
        "value" : "super",
        "anchorStart" : "true",
        "matching" : "origIgnoreCase"
      }
    }
  }
}

Note, that not mentioning the relation implies c:default relation. If the relation is not important, relation="q:any" has to be provided explicitly.

Value can also specify OID of the target object, although the combination with target filter is questionable in this case.

Ref filter with multiple values and target filter

Just like for the ref filter without a target filter, multiple values can be provided. The semantics is the same, the ref filter accepts the object if the value of the reference matches any of the provided values (that is IN semantics). For multi-value references, the ref filter accepts, if any of the actual reference values match any of the provided values (that is ANY IN semantics). With the target filter added, the reference value (or any of the values of the multi-value reference) must match any of the provided values and the target object for the matching reference value must also match the target filter.

OwnedBy filter

This filter is supported only for repository searches.
Table 2. OwnedBy filter reference
Subelement Description

type

type of the owner object/container (the object enclosing the searched container), mandatory

path

item path from the owner to the searched container, mandatory

filter

Optional nested filter applied to the owner object (not the objects we search for). Any filter legal for objects/containers of the specified type can be written inside.

This filter is related to containers and is practical in container searches. It allows searches like "give me all assignments for any user" or "for any user with name starting with 'a'".

OwnedBy filter is a generalization and simplification of a few existing mechanisms:

  • inOid filter with considerOwner set to true - which allows to find containers for an object with specified OID;

  • exists filter on .. (T_PARENT) path, where, again, one can use inOid (without considerOwner this time), but also other conditions;

  • or a value filter with an item in the parent, e.g. ../costCenter = "001".

OwnedBy filter allows to specify necessary basic information about the owner object and add filter on it as well.

Let’s start with an example of filtering assignments for a user with specified name:

. ownedBy (
    @type = UserType
    and @path = assignment
    and name = "user-3"
)
<filter>
    <ownedBy>
        <type>UserType</type>
        <path>assignment</path>
        <filter>
            <equal>
                <path>name</path>
                <value>user-3</value>
            </equal>
        </filter>
    </ownedBy>
</filter>
prismContext.queryFor(UserType.class)
    .ownedBy(UserType.class, F_ASSIGNMENT)
    .item(F_NAME).eq("user-3")) // nested filter for ownedBy
filter:
  ownedBy:
    type: "UserType"
    path: "assignment"
    filter:
      equal:
        path: "name"
        value: "user-3"
"filter" : {
  "ownedBy" : {
    "type" : "UserType",
    "path" : "assignment",
    "filter" : {
      "equal" : {
        "path" : "name",
        "value" : "user-3"
      }
    }
  }
}

Example demonstrates unique features of the ownedBy filter - that is the embedded path and type information - note that these are prefixed with @ in the midPoint query language.

Container path in the owning object

OwnedBy filter logically resolves a previous limitation in filtering assignments vs inducements. These are both of AssignmentType and selecting them by parent is not enough to select only one or the other. To qualify the actual container, ownedBy filter allows us to specify the path for the container in the parent. This was previously not possible and allows to query only for container values on that path - even if the same object type has other containers of the same type. Currently, this is relevant only for assignments and inducements (and only for subtypes of AbstractRoleType where inducement container is defined), but it makes the filter more flexible in general. The path is optional in cases with no ambiguity, e.g. CaseWorkItem is used only by a single container in the CaseType.

Owner type

OwnedBy filter mandates specifying the type of the owning object. This is more efficient than adding a type filter into exists(..) filter. Even though the parent type is obvious for some container types (AccessCertificationCaseType, AccessCertificationWorkItemType and CaseWorkItemType) it is a required parameter of the filter.

It is always preferred to specify the most concrete type possible - for instance, when searching for assignments of the administrator user, one can use inner filter name = "administrator" and specify type = FocusType, assuming there is no other focus object with that name. But it is both clearer and more efficient to specify type = UserType. Of course, if owners of various types are checked, usage of the common super type is perfectly fine.

Searching by owner ID

Filtering by the owner using universal filter is When searching by owner ID (object OID, unless the containers are deeply nested like AccessCertificationWorkItemType) one can use inOid filter in the inner filter:

<filter>
    <ownedBy>
        <type>CaseType</type>
        <filter>
            <inOid>
                <!-- OID of a concrete case, multiple values possible -->
                <value>299a0b60-564a-42cb-b471-8e4c90272cd4</value>
            </inOid>
        </filter>
    </ownedBy>
</filter>
prismContext.queryFor(CaseWorkItemType.class)
    .ownedBy(CaseType.class)
    .id(case1Oid)

Of course, the ownedBy filter can be combined with other filters applied to the container itself (e.g. you want only work items with closeTimestamp before specified time), typically by wrapping all the filters inside the and filter.

Nested containers example

It is possible to nest ownedBy filters to search by the "parent’s parent". This is handy when we search containers that are nested in another container. Typical example is AccessCertificationWorkItemType that is under AccessCertificationCaseType container of the object type AccessCertificationCampaignType.

The following example shows the search for all AccessCertificationWorkItemType containers that are part of an object with specified OID:

<filter>
    <ownedBy>
        <type>AccessCertificationCaseType</type>
        <filter>
            <ownedBy>
                <type>AccessCertificationCampaignType</type>
                <filter>
                    <inOid>
                        <value>a4397437-db99-413d-ae60-a437624dc8c8</value>
                    </inOid>
                </filter>
            </ownedBy>
        </filter>
    </ownedBy>
</filter>
prismContext.queryFor(AccessCertificationWorkItemType.class)
    .ownedBy(AccessCertificationCaseType.class)
    .ownedBy(AccessCertificationCampaignType.class)
    .id(accCertCampaign1Oid)

The next example shows a similar search, but this time limited to the work items under a single AccessCertificationCaseType container specified by its container ID in addition to the object OID:

<filter>
    <ownedBy>
        <type>AccessCertificationCaseType</type>
        <filter>
            <and>
                <inOid>
                    <!-- container ID of owning AccessCertificationCaseType -->
                    <value>1</value>
                </inOid>
                <ownedBy>
                    <type>AccessCertificationCampaignType</type>
                    <filter>
                        <inOid>
                            <!-- OID of the owning object -->
                            <value>37f1f742-37e9-49ed-96e5-4b28a2b6bed8</value>
                        </inOid>
                    </filter>
                </ownedBy>
            </and>
        </filter>
    </ownedBy>
</filter>
prismContext.queryFor(AccessCertificationWorkItemType.class)
    .ownedBy(AccessCertificationCaseType.class)
    .block()
        .id(1) // container ID of owning AccessCertificationCaseType
        .and()
        .ownedBy(AccessCertificationCampaignType.class)
        .id(accCertCampaignOid) // OID of the owning object
    .endBlock()
When to use other filters?

Sometimes the ownedBy filter can be replaced by one of existing filters - and often it is more efficient. (Perhaps in the future you can write ownedBy filter, and it will be optimized for you, but it is not the case yet.) The following filters can often do the same job:

  • exists filter with .. path,

  • inOid filter with considerOwner flag set to true, when only parent’s ID/OID is important.

For instance, the last nested ownedBy filter that only specified parent object OID can be written using existing inOid filter with considerOwner flag, so there is no need for the inner ownedBy:

<filter>
    <ownedBy>
        <type>AccessCertificationCaseType</type>
        <filter>
            <and>
                <inOid>
                    <value>1</value>
                </inOid>
                <inOid>
                    <value>817dba10-9d5f-4ff2-ad76-88a6d85cb3e2</value>
                    <considerOwner>true</considerOwner>
                </inOid>
            </and>
        </filter>
    </ownedBy>
</filter>
prismContext.queryFor(AccessCertificationWorkItemType.class)
    .ownedBy(AccessCertificationCaseType.class)
    .block()
        .id(1)
        .and()
        .ownerId(accCertCampaign1Oid)
    .endBlock()

As an implementation note, this query is more efficient, because it internally uses the ownerOid column from the AccessCertificationCaseType container table instead of checking the oid column on the parent table, so it’s "one less join" (in very simplified terms). This may not warrant optimization for this particular query, but may be noticeable for others.

Even the outer ownedBy filter can be replaced in the previous examples:

<filter>
    <exists>
        <path>..</path>
        <filter>
            <and>
                <inOid>
                    <value>d1ae23ed-dfa2-4b5c-807d-6611e7831b8f</value>
                    <considerOwner>true</considerOwner>
                </inOid>
                <inOid>
                    <value>1</value>
                </inOid>
            </and>
        </filter>
    </exists>
</filter>
prismContext.queryFor(AccessCertificationWorkItemType.class)
    .exists(T_PARENT)
    .block()
        .ownerId(accCertCampaign1Oid)
        .and()
        .id(1)
    .endBlock()

In other words: Search for access certification work items which belong to ("for which exists") the access certification case with container id 1 (inOid without considerOwner) and belong to the object (access certification) with the specified OID (inOid with considerOwner set to true).

OwnedBy summarization
  • OwnedBy filter is similar to exists with .. (T_PARENT in Java API) with a few extensions.

  • It allows to narrow the type (@type in midPoint query) which is more efficient than adding a type filter inside the exists .. filter.

  • It allows to specify the item path for the owned container (the path from the owning object/container). This is a unique feature that allows to distinguish between assignments and inducements where it was previously not possible.

  • If simple check on parent’s ID/OID is needed, prefer inOid filter with considerOwner flag. Using inOid for the filtered owning object itself works equally well with both ownedBy and exists ...

  • It is possible to use value filters with item paths containing parent (..) segment for simple cases, but ambiguous cases (assignments vs inducements) will complain about the parent definition. In these cases you have to use ownedBy filter instead.

Technically, the filter can be used in object searches. For instance, it can be used inside the exists filter for container path. However, this is meaningless, because the same conditions can be applied directly on the searched object.

ReferencedBy filter

This filter is supported only for the Native repository.
Table 3. ReferencedBy filter reference
Subelement Description

@type

type of the referencing object/container (the object pointing to the searched object), mandatory

@path

item path from the referencing object to the searched object, mandatory

@relation

Optional filter for relation of the reference pointing to the searched object. If not stated, any relation matches (equivalent of q:any).

filter

Optional nested filter applied to the referencing object (not the objects we search for). Any filter allowed for objects/containers can be written inside.

Referenced-by is a unique filter that allows search for objects that are referenced by other objects specified by their type, reference path and optionally additional filter that the referencing object must match. Previously existing ref filters and dereferencing (@) allowed navigation in the direction of the reference. This filter now allows to navigate and filter on the referencing object in the other direction.

Let’s consider two objects, one referencing the other:

object reference object

With filters before 4.6, we could find object with oid1 by various criteria on the someRef reference or, with dereference, even on the target object (oid2). But to find objects like oid2 by another object referencing it (oid1), we need a new mechanism; and that is referencedBy filter.

We need to know:

  • Type of the object(s) (oid1) referencing our object(s) of interest (oid2).

  • Item path of the reference, someRef in our example.

  • Optionally we can specify the relation of the reference; in contrast with the ref filter, no relation stated means we don’t care about the relation (as if q:any was used). If only c:default is desired, it must be stated explicitly in the filter.

  • Finally, we can optionally add any filter on the referencing object, we can narrow it down by its name or full-text search, etc.

Note, that the targetType of the reference is not considered, any mention of the type in this filter is related to the type of the referencing object (and implies subtypes as well).

Let’s see a realistic example now - we want to find organizations having a particular user assigned. Relation is not specified, which means that it does not matter:

. referencedBy (
    @type = UserType
    and @path = parentOrgRef
    and . inOid '2b1fd02e-db31-4896-95e9-82192df00c42'
)
<filter>
    <referencedBy>
        <type>UserType</type>
        <path>parentOrgRef</path>
        <filter>
            <inOid>
                <value>2b1fd02e-db31-4896-95e9-82192df00c42</value>
            </inOid>
        </filter>
    </referencedBy>
</filter>
prismContext.queryFor(OrgType.class)
    .referencedBy(UserType.class, ObjectType.F_PARENT_ORG_REF)
    .id(user4Oid)

This seems similar to isParentOf variant of the org filter - but that one actually cannot do this, because only another organization can be used as its parameter (here it’s user). Also, we use OID of the user here, but we could as well use their name, or ask for organizations with users having their names starting with a specified string. Any legal filter is allowed inside the referencedBy filter.

Differences in filter interpretation

These are the "query engines" that interpret filters and queries:

Name Description Data types

repository

Interprets queries issued against repository objects.

almost all, except the ones described below

provisioning (connectors)

Interprets queries issued against resource objects, i.e. objects that reside on particular resources (AD, LDAP, CSV, …​).

ShadowType (some parts of them)

in-memory evaluator

Interprets queries/filters issued against objects already loaded into memory. Typically used for authorization evaluation.

all

These engines differ in capabilities and supported options. Due to historical reasons they might even interpret some filters in a slightly different way; this is unwanted and will be eventually fixed when discovered.

Let us summarize main differences here. Note that "ok" means "fully supported". "N/A" means "not applicable", i.e. not supported at all.

Filter Repository Provisioning (connectors) In-memory

Equal

ok

Right-side items are not supported.

Right-side items are not supported.

Greater, Less

ok

N/A

N/A

Substring

ok

ok

ok

Ref

ok

N/A

ok

Org

ok

N/A

N/A

InOid

ok

N/A

ok

And, Or, Not

ok

ok

ok

Type

ok

N/A

supported but not much tested

Exists

ok

N/A

ok

Additionally, there are two parameters driving the behavior of Reference filters with null oid and targetType: oidNullAsAny and targetTypeNullAsAny. These are currently honored by memory and Native repository interpreters, not by Generic repository and connectors. These parameters are considered experimental and should be avoided as their meaning and/or existence is still debated.

General constraint for provisioning queries: It is not possible to mix both on-resource and repository items in one query, e.g. to query for both c:attributes/ri:something and c:intent.

For authoritative information about provisioning filter interpretation, see FilterInterpreter and related classes.

Filter examples

Filters can be created using Fluent Java API or via XML (or equivalentYAML/JSON).

The following samples are taken from TestQueryConvertor class. XML versions are in the files named test*.xml in this directory.

Primitive filters

AllFilter
<all/>
ObjectFilter filter = prismContext.queryFor(UserType.class)
    .all()
    .buildFilter();

Note that QueryBuilder can return either whole query when .build() is used, or just a filter - with .buildFilter().

None and Undefined filters are created similarly.

Just for completeness, the whole query looks like this:

<query xmlns="http://prism.evolveum.com/xml/ns/public/query-3">
    <filter>
        <all/>
    </filter>
</query>

The corresponding Fluent Java API call is:

ObjectQuery query = prismContext.queryFor(UserType.class)
    .all()
    .build();

To be concise, we’ll show only filters (no wrapping queries) in the following examples.

Value filters

EqualFilter
<equal>
    <matching>polyStringOrig</matching>
    <path>c:name</path>
    <value>some-name</value>
</equal>
ObjectFilter filter = prismContext.queryFor(UserType.class)
      .item(UserType.F_NAME).eqPoly("some-name", "somename").matchingOrig()
      .buildFilter();

Another example (we’ll show only XML and fluent Java API from this point on):

<equal>
    <path>c:employeeType</path>
    <value>STD</value>
    <value>TEMP</value>
</equal>
ObjectFilter filter = prismContext.queryFor(UserType.class)
      .item(UserType.F_EMPLOYEE_TYPE).eq("STD", "TEMP")
      .buildFilter();

Comparing item to another item:

<equal>
    <path>c:employeeNumber</path>
    <rightHandSidePath>c:costCenter</rightHandSidePath>
</equal>
ObjectFilter filter = prismContext.queryFor(UserType.class)
      .item(UserType.F_EMPLOYEE_NUMBER).eq().item(UserType.F_COST_CENTER)
      .buildFilter();
Comparisons
<greater>
    <path>c:costCenter</path>
    <value>100000</value>
</greater>
ObjectFilter filter = prismContext.queryFor(UserType.class)
      .item(UserType.F_COST_CENTER).gt("100000")
      .buildFilter();

Or a more complex example:

<or>
    <and>
        <greater>
            <path>c:costCenter</path>
            <value>100000</value>
        </greater>
        <less>
            <path>c:costCenter</path>
            <value>999999</value>
        </less>
    </and>
    <and>
        <greaterOrEqual>
            <path>c:costCenter</path>
            <value>X100</value>
        </greaterOrEqual>
        <lessOrEqual>
            <path>c:costCenter</path>
            <value>X999</value>
        </lessOrEqual>
    </and>
</or>
ObjectFilter filter = prismContext.queryFor(UserType.class)
      .item(UserType.F_COST_CENTER).gt("100000")
          .and().item(UserType.F_COST_CENTER).lt("999999")
      .or()
      .item(UserType.F_COST_CENTER).ge("X100")
          .and().item(UserType.F_COST_CENTER).le("X999")
      .buildFilter();
Substring filter
<or>
    <substring>
        <path>c:employeeType</path>
        <value>A</value>
    </substring>
    <substring>
        <path>c:employeeType</path>
        <value>B</value>
        <anchorStart>true</anchorStart>
    </substring>
    <substring>
        <path>c:employeeType</path>
        <value>C</value>
        <anchorEnd>true</anchorEnd>
    </substring>
    <substring>
        <matching>polyStringOrig</matching>
        <path>c:name</path>
        <value>john</value>
        <anchorStart>true</anchorStart>
    </substring>
</or>
ObjectFilter filter = prismContext.queryFor(UserType.class)
      .item(UserType.F_EMPLOYEE_TYPE).contains("A")
      .or().item(UserType.F_EMPLOYEE_TYPE).startsWith("B")
      .or().item(UserType.F_EMPLOYEE_TYPE).endsWith("C")
      .or().item(UserType.F_NAME).startsWithPoly("john", "john").matchingOrig()
      .buildFilter();
Ref filter

"Canonical" form is the following:

<or>
    <ref>
        <path>c:resourceRef</path>
        <value oid="oid1" />
    </ref>
    <ref>
        <path>c:resourceRef</path>
        <value oid="oid2" type="c:ResourceType" />
    </ref>
    <ref>
        <path>c:resourceRef</path>
        <value oid="oid3" type="c:ResourceType" relation="test"/>
    </ref>
</or>
PrismReferenceValue reference3 = new PrismReferenceValue("oid3", ResourceType.COMPLEX_TYPE);
reference3.setRelation(new QName("test"));

ObjectFilter filter = prismContext.queryFor(ShadowType.class)
      .item(ShadowType.F_RESOURCE_REF).ref("oid1")
      .or().item(ShadowType.F_RESOURCE_REF).ref("oid2", ResourceType.COMPLEX_TYPE)
      .or().item(ShadowType.F_RESOURCE_REF).ref(reference3)
      .buildFilter();

Semantics of individual 'or'-conditions is:

  1. resourceRef should contain: target OID = 'oid1', relation = (empty), and the type of target object (stored in the resourceRef!) can be any;

  2. resourceRef should contain: target OID = 'oid1', relation = (empty), type of target (stored in the resourceRef!) must be 'ResourceType';

  3. resourceRef should contain: target OID = 'oid1', relation = 'test', and type of target (stored in the resourceRef!) must be 'ResourceType'.

The reference target type, if used, must match exactly. So e.g. if the references uses RoleType, and the filter asks for AbstractRoleType, the value would not match.

It is suggested to avoid querying for target object type, if possible.

XML can be written also in alternative way:

<or>
    <ref>
        <path>c:resourceRef</path>
        <!-- items stored as elements -->
        <value>
            <c:oid>oid4</c:oid>
            <c:type>c:ResourceType</c:type>
        </value>
    </ref>
</or>
InOid
<inOid>
    <value>00000000-1111-2222-3333-444444444444</value>
    <value>00000000-1111-2222-3333-555555555555</value>
    <value>00000000-1111-2222-3333-666666666666</value>
</inOid>
ObjectFilter filter = prismContext.queryFor(UserType.class)
    .id("00000000-1111-2222-3333-444444444444",
        "00000000-1111-2222-3333-555555555555",
        "00000000-1111-2222-3333-666666666666")
    .buildFilter();

This one selects container values with ID 1, 2 or 3, having owner (object) with OID of "00000000-1111-2222-3333-777777777777".

<and>
    <inOid>
        <value>1</value>
        <value>2</value>
        <value>3</value>
    </inOid>
    <inOid>
        <value>00000000-1111-2222-3333-777777777777</value>
        <considerOwner>true</considerOwner>
    </inOid>
</and>
ObjectFilter filter = prismContext.queryFor(UserType.class)
      .id(1, 2, 3)
      .and().ownerId("00000000-1111-2222-3333-777777777777")
      .buildFilter();

Logical filters

An artificial example:

<and>
    <or>
        <all/>
        <none/>
        <undefined/>
    </or>
    <none/>
    <not>
        <and>
            <all/>
            <undefined/>
        </and>
    </not>
</and>
ObjectFilter filter = prismContext.queryFor(UserType.class)
      .block()
         .all()
         .or().none()
         .or().undefined()
      .endBlock()
      .and().none()
      .and()
         .not()
            .block()
               .all()
               .and().undefined()
            .endBlock()
      .buildFilter();

Type filter

<type>
    <type>c:UserType</type>
    <filter>
        <equal>
            <path>c:name</path>
            <value>somename</value>
        </equal>
    </filter>
</type>
ObjectFilter filter = prismContext.queryFor(ObjectType.class)
    .type(UserType.class)
        .item(UserType.F_NAME).eqPoly("somename", "somename")
    .buildFilter();

Exists filter

An example: Find all certification cases that have at least one missing response for a given reviewer.

So we are looking for a certification case, that has a decision D for which:

  1. D’s reviewer is the given one,

  2. D’s stage number is the same as case’s stage number (because certification case contains decisions from all the stages),

  3. D’s response is either null or 'noResponse'

It looks like this:

<exists>
    <path>c:decision</path>
    <filter>
        <and>
            <ref>
                <path>c:reviewerRef</path>
                <value oid="123456" xsi:type="t:ObjectReferenceType"/>
            </ref>
            <equal>
                <path>c:stageNumber</path>
                <rightHandSidePath>../c:currentStageNumber</rightHandSidePath>
            </equal>
            <or>
                <equal>
                    <path>c:response</path>
                </equal>
                <equal>
                    <path>c:response</path>
                    <value>noResponse</value>
                </equal>
            </or>
        </and>
    </filter>
</exists>
ObjectFilter filter = prismContext.queryFor(AccessCertificationCaseType.class)
        .exists(AccessCertificationCaseType.F_DECISION)
        .block()
            .item(AccessCertificationDecisionType.F_REVIEWER_REF).ref("123456")
            .and().item(AccessCertificationDecisionType.F_STAGE_NUMBER)
                .eq().item(PrismConstants.T_PARENT, AccessCertificationCaseType.F_CURRENT_STAGE_NUMBER)
            .and().block()
                .item(AccessCertificationDecisionType.F_RESPONSE).isNull()
                .or().item(AccessCertificationDecisionType.F_RESPONSE).eq(NO_RESPONSE)
            .endBlock()
        .endBlock()
        .buildFilter();

Expression filter

XML
<substring>
    <matching>polyStringNorm</matching>
    <path>name</path>
    <expression>
        <script>
            <code>
                return 'C';
            </code>
        </script>
    </expression>
    <anchorStart>true</anchorStart>
</substring>

This example returns all objects with a name starting with "C".

Date filtering

XML
<and>
    <greater>
        <path>extension/EndDate</path>
        <expression>
            <script>
                <code>
                    return basic.parseDateTime('yyyy-MM-dd', (basic.currentDateTime().getYear()-1) + '-12-31');
                </code>
            </script>
        </expression>
    </greater>
    <less>
        <path>extension/EndDate</path>
        <expression>
            <script>
                <code>
                    return basic.parseDateTime('yyyy-MM-dd', basic.currentDateTime().getYear() + '-01-02');
                </code>
            </script>
        </expression>
    </less>
</and>

This example returns all objects with extension attribute "EndDate" (type of XMLGregorianCalendar), which is set since 31 December last year to 01 January of this year.

Special symbols in item paths (.., @, #)

This section is not up-to-date with midPoint 4.4 LTS version. The use of @ to traverse to reference target ("dereference") is safe and well-supported. Using .. and # is experimental, was introduced for internal reasons and the support is limited.

An example: Find all active certification cases for a given reviewer.

An active certification case is one that is part of a campaign that is in a review stage, and whose current stage number is the same as the owning campaign current stage number.

XML
<and>
    <ref>
        <path>c:currentReviewerRef</path>
        <value oid="1234567890" type="c:UserType" xsi:type="t:ObjectReferenceType"/>
    </ref>
    <equal>
        <path>c:currentStageNumber</path>
        <rightHandSidePath>../c:stageNumber</rightHandSidePath>
    </equal>
    <equal>
        <path>../c:state</path>
        <value>inReviewStage</value>
    </equal>
</and>
ObjectFilter filter = prismContext.queryFor(AccessCertificationCaseType.class)
        .item(F_CURRENT_REVIEWER_REF).ref(reviewerRef)
        .and().item(F_CURRENT_STAGE_NUMBER).eq().item(T_PARENT, AccessCertificationCampaignType.F_STAGE_NUMBER)
        .and().item(T_PARENT, F_STATE).eq(IN_REVIEW_STAGE)
        .buildFilter();

The .. symbol denotes "owning campaign", T_PARENT (defined in PrismConstants) has the same meaning in Java fluent API.

Following example uses @ symbol to dereference linkRef to ShadowType in user object. This allows e.g. filtering users that have projection on specified resource. Please note, that @ has limitation towards general (any object type) usage and will work with statically defined types like ObjectType, FocusType, ShadowType.

XML
<filter>
    <ref>
        <path>linkRef/@/resourceRef</path>
        <value oid="7754e27c-a7cb-4c23-850d-a9a15f71199a"/>
    </ref>
</filter>

Another examples:

XML
<filter>
    <equal>
        <path>assignment/targetRef/@/name</path>
        <value>CN=AD-group,OU=Groups,DC=evolveum,DC=com</value>
    </equal>
</filter>

UserType: linkRef/@/resourceRef/@/name contains 'CSV' (norm).

Java
ObjectQuery query = prismContext.queryFor(UserType.class)
    .item(UserType.F_LINK_REF, PrismConstants.T_OBJECT_REFERENCE,
        ShadowType.F_RESOURCE_REF, PrismConstants.T_OBJECT_REFERENCE, F_NAME)
    .containsPoly("CSV").matchingNorm().build();

Paging (pagination)

Limiting the number of returned entries, offset, etc., can be configured using paging. Following table shows paging options:

Option Possible values Default value Description

orderBy

property path (e.g. name)

arbitrary search

Property by which the results should be sorted. Only one property is supported by the query language at this moment. The item to order by should be a single-value item, logically, ordering by multi-value item is ambiguous.

ascending

ascending/descending

ascending

Direction of ordering (ascending or descending). Only valid if orderBy is specified.

offset

any Integer

0

The index of the first returned entry, starting with zero. If 0 specified, resulting list will start with first entry. If 1 specified, resulting list will start with second entry.

maxSize

any Integer

2147483647

The maximum number of entries returned. The operation may return specified number of entries or less.

Following is the example for using paging in the query.

Paging example
<q:query xmlns:q="http://prism.evolveum.com/xml/ns/public/query-3">
    <q:filter>
        <q:text>activation/administrativeStatus="enabled"</q:text>
    </q:filter>
    <q:paging>
        <q:orderBy>name</q:orderBy>
        <q:offset>0</q:offset>
        <q:maxSize>10</q:maxSize>
    </q:paging>
</q:query>
<q:query xmlns:q="http://prism.evolveum.com/xml/ns/public/query-3">
    <q:filter>
        <q:equal>
            <q:path>activation/administrativeStatus</q:path>
            <q:value>enabled</q:value>
        </q:equal>
    </q:filter>
    <q:paging>
        <q:orderBy>name</q:orderBy>
        <q:offset>0</q:offset>
        <q:maxSize>10</q:maxSize>
    </q:paging>
</q:query>

Using example above will return first 10 records ordered by name where administrativeStatus is set to enabled.

Ordering objects by items inside multi-value container have unclear semantics and is not supported.

Reference query

  • Reference query is only supported with the Native repository.

  • As of 4.7, only roleMembershipRef and linkRef is searchable.

Reference query is not just any query with a ref filter - it is a special query returning references. This is useful for multi-value references or references inside multi-value containers. Let’s start with an example of the simplest reference search:

. ownedBy (
    @type = UserType
    and @path = roleMembershipRef )
<ownedBy>
    <type>UserType</type>
    <path>roleMembershipRef</path>
</ownedBy>
prismContext.queryForReferenceOwnedBy(UserType.class, UserType.F_ROLE_MEMBERSHIP_REF)
    // ... build() or buildFilter()

The examples above show just the filter for the reference search. There is no need to specify the type of the return object, because it always is ObjectReferenceType. On the other hand, there are some requirements for the reference search filter:

  • At minimum, there must be an ownedBy filter present, because it specifies the path to the reference.

    • It can also narrow down the type of the owning object, which is also used in the example above. Role membership references can appear on any AssignmentHolderType, but the filter above clearly states that we are interested only in the references owned by users (UserType).

    • The mandatory ownedBy filter can also contain nested filter and further narrow the search, e.g. only for users with name starting with "a" - see OwnedBy filter for more.

  • Additional ref filters can be added for the searched reference. In this case, the top level filter must be and, it has to contain exactly one ownedBy filter specifying the path to the reference.

    • All the ref filters must use "self" path represented by . in the midPoint Query Language. In XML you can use either <path>.</path>, but empty path <path/> is technically the more proper representation of the self path in XML - and is also shorter.

    • Ref filters can contain the target filter - see this section for more.

Because of the specifics of this search, you may notice that the fluent Java API for the reference search starts differently than other searches. It requires the information for the ownedBy filter right at the start and creates the filter for you. You can then continue either with the nested filter or the ref filter - we will show examples later.

What is returned?

Reference search on either ModelService or RepositoryService returns a result list of ObjectReferenceType.

Let’s say we have two users with the following roleMembershipRefs:

User (ref owner) Relation Target

administrator

default

Superuser (role)

administrator

default

System user (archetype)

jack

default

businessRole (role)

jack

default

appService (service)

jack

manager

department1 (org)

If we want to process all the indirect assignments with default relation we can use this filter:

. ownedBy (
    @type = UserType
    and @path = roleMembershipRef )
and
. matches ( relation = default ) // ref filter
<and>
    <ownedBy>
        <type>UserType</type>
        <path>roleMembershipRef</path>
    </ownedBy>
    <ref>
        <path/>
        <value relation="default"/>
    </ref>
</and>
prismContext.queryForReferenceOwnedBy(UserType.class, UserType.F_ROLE_MEMBERSHIP_REF)
    .and() // and here jumps out of ownedBy filter
    // null for target type means we don't care what it is, we want orgs, services, roles...
    .ref(ItemPath.SELF_PATH, null, SchemaConstants.ORG_DEFAULT)

This search returns only the first 4 lines from the references shown above; the manager reference is not returned.

Now, this is great, with more results we would also have the proper pagination which is not possible, if we used normal object search and then filtered the refs in memory. We can also order by the target object name, or by owner name (only one order-by is allowed). The following example shows the latter.

<query>
    <filter>
        <and>
            <ownedBy>
                <type>UserType</type>
                <path>roleMembershipRef</path>
            </ownedBy>
            <ref>
                <path/>
                <value relation="default"/>
            </ref>
        </and>
    </filter>
    <paging>
        <orderBy>../name</orderBy>
        <!-- probably some maxSize/offset as well -->
    </paging>
</query>
ObjectQuery query = prismContext
    .queryForReferenceOwnedBy(UserType.class, UserType.F_ROLE_MEMBERSHIP_REF)
    .and()
    .ref(ItemPath.SELF_PATH, null, SchemaConstants.ORG_DEFAULT)
    .asc(PrismConstants.T_PARENT, UserType.F_NAME)
    // probably some maxSize/offset as well
    .build();

Path segment .. designates the owning container, which is the user object in this case. There is no midPoint query example, because the ordering is not part of the midPoint Query Language, only filter is.

How to get to the owning object?

Great, we obtained our references as ObjectReferenceType. We can easily resolve the target in the script, e.g. with the following code:

def targetObject = midpoint.resolveReferenceIfExists(reference)

But how do we get to the owner object? Without it a lot of the context is lost - reference without its owner is often virtually useless! Luckily, there are some ways. There is no direct access to the owner object via ObjectReferenceType but we can use Prism data structures - as in this example:

import com.evolveum.midpoint.prism.PrismValueUtil

def prismRefValue = reference?.asReferenceValue() // ObjectReferenceType -> PrismReferenceValue
def parentPrismObject = PrismValueUtil.getParentObject(prismRefValue) // PrismObject<?>
def parentObject = parentPrismObject?.asObjectable() // some ObjectType

// or as one-liner (getRealValue() works like asObjectable() here):
def parentObject = PrismValueUtil.getParentObject(reference?.asReferenceValue())?.realValue

Now you can access anything from the object that contains the found reference.

Complex reference search example

The following example shows search for users' roleMembershipRefs where:

  • User with the reference was created in the last 30 days.

  • Reference target is role (but not other abstract role types like org or service).

  • Target role name starts with "super".

  • Unspecified reference relation implies c:default - use c:any if you want any relation.

. ownedBy (
    @type = UserType
    and @path = roleMembershipRef
    and metadata/createTimestamp > groovy`basic.fromNow("-P30D")`
    )
and
. matches (
    targetType = RoleType
    and
    @ matches ( name startsWith[origIgnoreCase] "super" ) )
<and>
    <ownedBy>
        <type>UserType</type>
        <path>roleMembershipRef</path>
        <filter>
            <gt>
                <path>metadata/createTimestamp</path>
                <expression>
                    <script>
                        <code>basic.fromNow("-P30D")</code>
                    </script>
                </expression>
            </gt>
        </filter>
    </ownedBy>
    <ref>
        <path></path>
        <value type="RoleType"/>
        <filter>
            <substring>
                <path>name</path>
                <value>super</value>
                <anchorStart>true</anchorStart>
                <matching>origIgnoreCase</matching>
            </substring>
        </filter>
    </ref>
</and>
ObjectQuery query = prismContext
    .queryForReferenceOwnedBy(UserType.class, UserType.F_ROLE_MEMBERSHIP_REF)
    .item(F_METADATA, MetadataType.F_CREATE_TIMESTAMP).gt(XmlTypeConverter.fromNow("-P30D"))
    .and()
    .ref(ItemPath.SELF_PATH, RoleType.COMPLEX_TYPE, null) // relation default implied
    .item(F_NAME).startsWithPoly("super").matchingOrig()
    .build();
Was this page helpful?
YES NO
Thanks for your feedback