MidScale Infrastructure Documentation

Last modified 08 Oct 2021 14:33 +02:00

Performance testing lab system architecture

We have built our midScale lab performance testing environment using modern and popular infrastructure components: Kubernetes for docker container orchestration and CEPH used for clustered storage.

The environment is behind a VPN gateway to ensure some level of security and isolation to be able to perform the tests in a controlled manner.

Lab System Architecture

Design principles and decisions

Even before midScale and in the beginning of the midScale project we have been collecting requirements and doing some preparations.

Design notes and requirements were collected in Testing design and Infrastructure Design. After the sessions PoC experiments were conducted to make the decisions which matured in an environment described in this documentation.

Based on our identified requirements our preferred choice for the nature of the tests was to go for dynamic environment (kubernetes) with lego-like approach to built and reuse testing components (pods). We have built the foundation of future-enabled possibility to grow the environment, so we have made sure to run it on at least to different hardware nodes. Also wanted make sure at least one hardware node is dedicated to run huge dedicated testing load to minimize any unnecessary deltas in the test results.

Storage (CEPH) cluster was built before the start of midScale project. It was proven to be stable so we have saved the effort and kept it for the midScale project.

We are running the lab environment in our DC, using our own dedicated hardware servers. Kubernetes and CEPH are installed directly on our servers to gain the best performance and results for our performance tests measurements.

Technical design

In our lab we are running 2 different set of services:

  • Lab Infrastructure services - These are support services to store, execute, evaluate the tests and also keep the environment monitored and synchronized.

  • Performance testing environments - These are our test environments for different testing scenarios

Most of the containers (pods) in Kubernetes cluster are using a file system storage which is mapped to our ceph storage cluster. If there is need to permanently store the data for the container (mostly for infrastructure services or template volumes with huge amount of data) then we use persistent volumes. If data do not have to be persisted then transient volumes claims are used.

Lab System Design

Lab Infrastructure services

There are mostly typical services used in modern kubernetes infrastructures:

  • Git - to store all our configuration and templates to build and maintain our lab services.

  • Flux - used as part of our GitOps initiative to keep the kubernetes application/pods syncrhonised with Git resources.

  • Jenkins - our continuous integration platform to store and execute jobs to execute tests and collect the results.

  • Test results DB - we are using PSQL with our defined database to store all test results for further processing and evaluation.

  • Grafana - is visualising our test results on our custom dashboards to not only evaluate but to also compare with our baseline (last release before midScale midPoint 4.2)

  • Prometheus - store for the metrics collected from the environment. Typical k8s component.

Performance testing environments

We are running following type of tests:

  • Component integration performance tests - these are like advanced unit tests, where we are running them in maven controlled environment. They are written and maintained by developers to have quick feedback loop about performance improvements in the code. Some of the tests even when isolated are executed for up to 20 hours to collect enough data to identify bottlenecks and further code optimization. These are executed from Jenkins using maven and are using our PSQL test results DB.

  • UI performance tests - a simple suite to monitor our progress in UI typical page rendering times and number of DB requests. We have been using those tests to lower the DB load and speed up page rendering.

  • UI feature tests a.k.a. Schrodinger tests - we have built a UI feature testing coverage on top of Selenide, automating our trainings, but mostly provide a reliable method to stabilise the UI.

  • Automated end-to-end performance tests - Typical scenario built into end-to-end automated tests, usually running for long hours and working with huge amount of data in an integrated environment with typical systems connected to midPoint. Please, refer section Performance tests system design and System performance test

  • Manual end-to-end performance tests - for most of the tests we are using templates from automated end-to-end perf tests, but we are performing also some manual steps and evaluation. Typical scenario is midPoint cluster auto-scaling. Were we are adding or removing nodes from existing running cluster under different loads and observing automated recovery from error states.

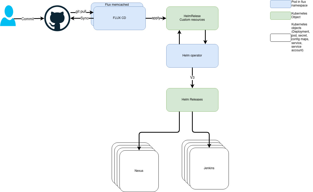
GitOps

We have configured the lab environment whenever applicable to follow modern GitOps principle. All configuration is stored in Git and kept synchronized by the Flux component to the Kubernetes cluster. All changes in configuration are properly reviewed in git before applied to the environment.

We are using helm charts to configure/reconfigure and update/upgrade the applications/pods whenever applicable. Where there is no helm chart we are going with k8s yaml configuration files that are stored in git.

Some applications cannot store all configuration in git conf files, for those we are using well defined persistent volumes. Typical example is Jenkins and its job definitions.

All applications are running as pods in the same kubernetes environment. Git and Flux are not special. The only speciality about the is to resolve chicken-egg problem. They cannot manage themself, so we have manual steps to install/maintain them.

Other advantage for the GitOps setup is we have conducted a fire-drill to identify and remove weak points to be able to rebuilt the whole lab from scracth in case of failure or need to have it in different DC/Cloud.

GitOps components and design

Technical implementation

Kubernetes can be installed and built from typical components where there is more implementation to be chosen from for each components, eg networking, container runtime and so on.

We have decided to go with following components:

  • Storage - CEPH, main reason it was available for us before the midScale project start and proven to be reliable and stable

  • Container runtime - Docker, we have already spend some time before the midScale project with Docker and also are maitaining public midPoint docker container, so we remain with it.

  • Networking - Calico, most typical networking provider, suitable for our lab, good visibility into the setup and ease of debugging of issues.

For more details refer to the diagrams in the next Kubernetes and Storage (CEPH) chapters.

Kubernetes

Kubernetes connectivity from outside world
Kubernetes service names example
Kubernetes physical nodes connectivity
Kubernetes components in our lab
Kubernetes communication design in our lab

Kubernetes nodes physical hardware

node ID

k8s-node01

IP

10.100.1.42

kubelet version

v1.19.4

Container runtime

docker://19.3.8

roles

master

CPU

2x Intel® Xeon® Processor E5-2697 v2 @ 2.70 GHz
- 12 Cores / 24 Threads
- 30 MB Cache

RAM

158 G

node ID

k8s-node02

IP

10.100.1.36

kubelet version

v1.19.4

Container runtime

docker://19.3.8

roles

CPU

2x Intel® Xeon® CPU E5-2680 v2 @ 2.80GHz
- 10 Cores / 20 Threads
- 25 MB Cache

RAM

158 G

Storage (Ceph)

CEPH components and system design

Ceph nodes physical hardware

node ID

ceph-osd02

IP

- UMN: 172.16.1.39 - storage: 172.18.0.39 - console: 172.17.0.39

ceph version

14.2.8

CPU

Intel® Pentium® CPU D1508 @ 2.20GHz - 2 Cores / 4 Threads - 3 MB Cache

RAM

32 G

nvme disk

Samsung SSD HHHL PM1725b, PCIe 3.0 x8, NVMe - MZPLL12THMLA - 12.8TB

hdd disk

Seagate 3.5”, SAS 12Gb/s, 7.2K RPM, 256M, 512E, Performance (TATSU), Helium - ST10000NM0096 - 10TB

hdd for OS

Supermicro SATA DOM (SuperDOM) Solutions 16GB - DM016-SMCMVN1 - 16GB

node ID

ceph-osd02

IP

- UMN: 172.16.1.39 - storage: 172.18.0.39 - console: 172.17.0.39

ceph version

14.2.8

CPU

Intel® Pentium® CPU D1508 @ 2.20GHz - 2 Cores / 4 Threads - 3 MB Cache

RAM

32 G

nvme disk

Samsung SSD HHHL PM1725b, PCIe 3.0 x8, NVMe - MZPLL12THMLA - 12.8TB

hdd disk

Seagate 3.5”, SAS 12Gb/s, 7.2K RPM, 256M, 512E, Performance (TATSU), Helium - ST10000NM0096 - 10TB

hdd for OS

Supermicro SATA DOM (SuperDOM) Solutions 16GB - DM016-SMCMVN1 - 16GB

Ceph nodes virtual machines

node ID

ceph-mon01

IP

- UMN: 172.16.1.25 - storage: 172.18.0.25

ceph version

14.2.8

vCPU

2 Cores

RAM

2 G

node ID

ceph-mgrs01

IP

- UMN: 172.16.1.28 - storage: 172.18.0.28

ceph version

14.2.8

vCPU

2 Cores

RAM

2 G

Performance tests system design

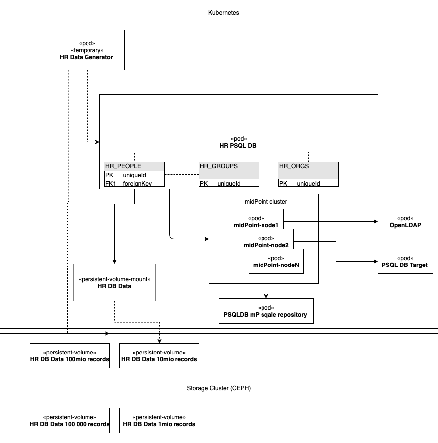
Full power of dynamic and lego-like kubernetes environment is built into our end-to-end performance system tests. More details about the tests itself can be found on Task performance test page.

In this chapter we show how it is implemented in k8s environment.

We have a HR data generator and configurable tool written by our team to generate any bulk number of HR data with meaningful names and relations. We are using this generator occasionally to generate HR data into PSQL HR DB. Before we run the generator we create a HR PSQL DB and mount a new persistent volume to it. When the generator finishes, we name the persistent volume and keep it. When we start a new environment to conduct the test we will declaratively mount a volume with needed amount of data.

We are using also power of kubernetes to change the number of midPoint nodes in the cluster to simulate very advanced load scenarios.

Tasks performance infrastructure
Was this page helpful?
YES NO
Thanks for your feedback