Examples of metadata processing

Last modified 17 May 2024 13:48 +02:00

Mappings used below are of "thinking aloud" kind. No schema does exist yet.

Example 1: Propagation of data sensitivity information

Let’s assume that extension/impairmentCategory is highly sensitive information. Then assignment of the org Special Medical Services (that is created based on the impairmentCategory having value greater than B) should be marked as highly sensitive as well.

The picture below shows that other assignments (like of Employees org) have low sensitivity.

Assignment creation based on sensitive data
<mapping>
    <source>
        <path>extension/impairmentCategory</path>
    </source>
    <expression>
        <assignmentTargetSearch>
            <targetType>OrgType</targetType>
            <oid>29963fc9-f494-4911-af3c-9e73fd64617f</oid> <!-- Special Medical Services -->
        </assignmentTargetSearch>
    </expression>
    <condition>
        <script>
            <code>
                impairmentCategory >= 'B'
            </code>
        </script>
    </condition>
    <target>
        <path>assignment</path>
        <set> ... </set>
    </target>
</mapping>

We have no special needs for sensitivity metadata treatment, simply copying them from source to output:

<metadataMapping>
    <source>
        <path>sensitivity</path>
    </source>
    <target>
        <path>sensitivity</path>
    </target>
</metadataMapping>

(This could be the default mapping for any metadata. So we just should be able to declare that we want it to be applied to sensitivity metadata here. Or maybe to all metadata.)

The sensitivity information should be propagated also to corresponding roleMembershipRef value. This is something that cannot be expressed in the context of this mapping, though. See open questions.
Assignment creation based on sensitive data, with roleMembershipRef

Example 2: Another example of propagation of confidentiality information

HR system supplies information on user primary role (engineer, researcher, support person, manager, and so on) and user organizational unit (or units) where he or she fulfills this role. Each role and organizational unit value has a confidentiality information attached, e.g. unclassified, restricted, secret, topSecret. For each combination of primary role and organizational unit midPoint creates an assignment to appropriate role with orgRef pointing to related org object. We want to compute the confidentiality information for such assignment as the highest of the confidentiality levels of source values.

Jim’s primary role value of Researcher has confidentiality of restricted but his organizationalUnit value of Cryptoanalysis Department is marked as secret. So the resulting assignment has confidentiality of secret.

Propagating confidentiality information for Jim

Frank’s primary role value of Secretary is also restricted but he serves two departments: Cryptoanalysis (secret) and Human Resources (restricted). So his first assignment is secret but the second one is restricted only.

Propagating confidentiality information for Frank

The data mapping looks fairly complex, although in reality it is not:

<mapping>
    <source>
        <path>organization</path>
    </source>
    <source>
        <path>organizationalUnit</path>
    </source>
    <expression>
        <assignmentTargetSearch>
            <targetType>RoleType</targetType>
            <filter>
                <text>name = $organization</text>
            </filter>
            <populate>
                <populateItem>
                    <expression>
                        <referenceSearch>
                            <targetType>OrgType</targetType>
                            <filter>
                                <text>name = $organizationalUnit</text>
                            </filter>
                        </referenceSearch>
                    </expression>
                    <target>
                        <path>orgRef</path>
                    </target>
                </populateItem>
            </populate>
        </assignmentTargetSearch>
    </expression>
    <target>
        <path>assignment</path>
    </target>
</mapping>

Multiple levels of expressions are evaluated here:

  1. assignmentTargetSearch creating the output value/values, i.e. one or more assignments,

  2. path when constructing the filter to be used for searching for the role by its name ($organization),

  3. referenceSearch when looking for orgRef for the assignment,

  4. path when constructing the filter to be used for looking for orgRef for the assignment ($organizationalUnit).

We want to set confidentiality on the assignment value itself, so the metadata mapping can be declared at the level of the data mapping.

The situation would be different if we would like to set confidentiality for the assignment/orgRef value only. This case will not be supported in midPoint 4.2 by general configuration means. Custom scripts would need to be used.

Metadata mapping for the confidentiality looks like this. Note it is evaluated in the absolute mode, because it needs to find the highest confidentiality value among all the source values.

<metadataMapping>
    <source>
        <path>confidentiality</path>
    </source>
    <expression>
        <script>
            <relativityMode>absolute</relativityMode>
            <code>
                custom.getHigestConfidentiality(confidentiality)
            </code>
        </script>
    </expression>
    <target>
        <path>confidentiality</path>
    </target>
</metadataMapping>

(Specification of evaluation mode for metadata is an open question. We assume that the absolute mode is the reasonable default here.)

Example 3: Using level of assurance to select one of values

A member of academic community has a set of contact email addresses, each coming from different source (HR, eduGAIN, user entry) and therefore having different level of assurance (high, medium, low). We want to select the primary email address having the highest level of assurance. We also want to propagate LoA and source information from the original value in extension/email to the value which is put into emailAddress property.

Selecting primary email address depending on the level of assurance
<mapping>
    <source>
        <path>extension/email</path>
    </source>
    <expression>
        <script>
            <relativityMode>absolute</relativityMode>
            <valueVariableMode>prism</valueVariableMode> <!-- provides values as prism values (including metadata) -->
            <code>
                // The following method selects a value with the highest level of assurance.
                // If there are more such values, selects any of them - TODO.
                custom.selectHighestLoa(email)
            </code>
        </script>
    </expression>
    <target>
        <path>emailAddress</path>
    </target>
</mapping>

Again, no special needs in the metadata area:

<metadataMapping>
    <source>
        <path>loa</path>
    </source>
    <target>
        <path>loa</path>
    </target>
</metadataMapping>
<metadataMapping>
    <source>
        <path>source</path>
    </source>
    <target>
        <path>source</path>
    </target>
</metadataMapping>

(A more compact notation would be great.)

Example 4: Using level of assurance to filter values

This is a variation on the example above. Let us generate certificates for users. Each user has a primary email address but also a set of secondary addresses (aliases). We want the certificate to contain the primary address along with those aliases that have LoA of high. (Also, the condition is that emailAddress is provided and is of LoA high as well.)

Using level of assurance to filter values
<mapping>
    <source>
        <path>emailAddress</path>
    </source>
    <source>
        <path>extension/emailAlias</path>
    </source>
    <source>
        <name>existingCertificate</name>
        <path>extension/certificate</path>
    </source>
    <expression>
        <script>
            <relativityMode>absolute</relativityMode>
            <valueVariableMode>prism</valueVariableMode> <!-- provides values as prism values (including metadata) -->
            <code>
                highLoaAliases = custom.filterByLoa(emailAlias, 'high')
                custom.checkOrCreateCertificate(existingCertificate, emailAddress, highLoaAliases)
            </code>
        </script>
    </expression>
    <condition>
        <script>
            <code>
                custom.getLoa(primaryAddress) == 'high' // implies that there is a value
            </code>
        </script>
    </condition>
    <target>
        <path>extension/certificate</path>
    </target>
</mapping>

We don’t need LoA information for the certificate. Let’s assume we want to propagate other metadata (except for created that we want to generate from the current time).

<metadataHandling>
    <excludeMapping>
        <target>
            <path>loa</path>
        </target>
        <target>
            <path>created</path>
        </target>
    </excludeMapping>
    <!-- default processing i.e. copying the values -->
</metadataHandling>

This shows how we can invoke custom code. Note that creation timestamp will be probably treated by the system (at selected places) by default.

<metadataMapping>
    <expression>
        <script>
            <code>basic.currentDateTime()</code>
        </script>
    </expression>
    <target>
        <path>created</path>
    </target>
</metadataMapping>

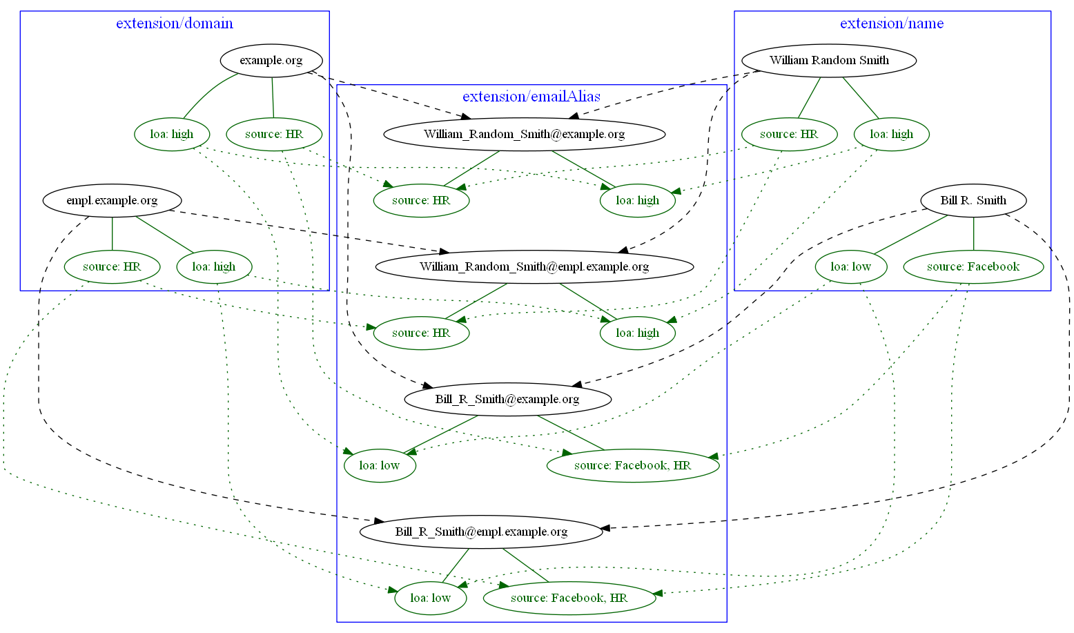
Example 5: Creating email aliases with metadata depending on metadata of their components

User’s email aliases (extension/emailAlias) are derived from user name(s) (extension/name) and mail domain(s) (extension/domain). Each name and domain has a source (e.g. HR, Facebook) and level of assurance. Created email aliases carry information about the source(s) of its constituent values, and its LoA is determined as the lower one of LoAs from the constituents.

Creating email aliases with metadata
<mapping>
    <source>
        <path>extension/name</path>
    </source>
    <source>
        <path>extension/domain</path>
    </source>
    <expression>
        <script>
            <code>
                // e.g. 'Bill R. Smith', 'example.org' -> 'Bill_R_Smith@example.org'
                custom.createEmailAlias(name, domain)
            </code>
        </script>
    </expression>
    <target>
        <path>extension/emailAlias</path>
    </target>
</mapping>

We need to combine source metadata values. But this is the default behavior, because (we assume) source is multivalued metadata property.

<metadataMapping>
    <source>
        <path>source</path>
    </source>
    <target>
        <path>source</path>
    </target>
</metadataMapping>

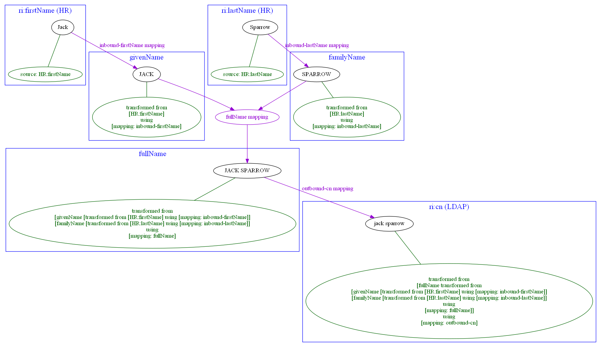
Example 6: Detailed tracing of origin of values

This is a slightly more complex scenario consisting of a couple of mappings (inbound, template, outbound):

  1. HR provides givenName and familyName of a user. They are processed by inbound mappings.

  2. The object template creates fullName from these components.

  3. An outbound mapping for LDAP resource puts the result into cn account attribute.

<attribute>
    <ref>ri:firstName</ref>
    <inbound>
        <name>inbound-firstName mapping</name>
        <expression>
            <script>
                <code>input.toUpperCase()</code>
            </script>
        </expression>
        <target>
            <path>givenName</path>
        </target>
    </inbound>
</attribute>
<attribute>
    <ref>ri:lastName</ref>
    <inbound>
        <name>inbound-lastName mapping</name>
        <expression>
            <script>
                <code>input.toUpperCase()</code>
            </script>
        </expression>
        <target>
            <path>familyName</path>
        </target>
    </inbound>
</attribute>
<mapping>
    <name>fullName mapping</name>
    <source>
        <path>givenName</path>
    </source>
    <source>
        <path>familyName</path>
    </source>
    <expression>
        <script>
            <code>
                givenName + ' ' + familyName
            </code>
        </script>
    </expression>
    <target>
        <path>fullName</path>
    </target>
</mapping>
<attribute>
    <ref>ri:cn</ref>
    <outbound>
        <name>outbound-cn mapping</name>
        <source>
            <path>fullName</path>
        </source>
        <expression>
            <script>
                <code>fullName.toLowerCase()</code>
            </script>
        </expression>
    </outbound>
</attribute>
Detailed tracing of origin of values

We need to manage transformation metadata container. The behavior is built into midPoint, so we only have to specify it needs to be applied.

<metadataHandling>
    <includeMapping>
        <target>
            <path>transformation</path>
        </target>
    </includeMapping>
</metadataHandling>

If we want to define it explicitly, it would be something like this:

<metadataMapping>
    <source>
        <path>source</path>
    </source>
    <source>
        <path>transformation</path>
    </source>
        <expression>
            <script>
                <code>metadata.createTransformedFrom(source, transformation)</code>
            </script>
        </expression>
    <target>
        <path>transformation</path>
    </target>
</metadataMapping>

We assume that each value has either source metadata item or transformation metadata item (never both). The resulting transformation value would refer to union of source and transformation values of the source data values. This is ensured by metadata.createTransformedFrom method. The mapping reference would be obtained from the evaluation context.

An alternative would be to refer directly to source prism values. (This approach is usable if the transformational metadata is kept only in memory i.e. during computation.)

Example 7: Knowing lawful base for data processing

Our users are employees on university (teachers, staff) or students. Local law mandates to have list of employees publicly available, but we have no right to publish list of students. For internal systems we need (and are allowed to) use students data. We want to know what the lawful base for data processing for all data we have including the data in target systems.

We have HR resource and Students registry resource. We obtain fullName and affiliation from both of them. This is quite common setup for universities. FullName is guaranteed to be the same in both resources, but each resource handles own values for affiliation. A user can be both student and employee at the same time. Person database is target system, which is used to find a person on university. Each person has a flag which tells the Peron database if the name of the person should be publicly available or not.

  1. Inbound mappings have to establish lawful base for working with them as well as the scope of allowed processing.

  2. Outbound mappings have to respect the scope and lawful base.

Lawful base

Inbound mappings for HR resource.

<attribute>
    <ref>ri:fullName</ref>
    <inbound>
            <strenght>strong</strenght>
            <exclusiveStrong>true</exclusiveStrong>
        <target>
            <path>fullName</path>
        </target>
    </inbound>
</attribute>

<attribute>
    <ref>ri:affiliation</ref>
    <inbound>
        <target>
            <path>extension/affiliation</path>
        </target>
    </inbound>
</attribute>

Corresponding metadata mapping for both attributes.

<metadataMapping>
    <!-- no source -->
    <expression>
         <value>public</value>
    </expression>
    <target>
        <path>gdprReleaseScope</path>
    </target>

    <expression>
         <value>legal obligation</value>
    </expression>
    <target>
        <path>gdprLawfulBase</path>
    </target>
</metadataMapping>

Inbound mappings for Students Registry resource.

<attribute>
    <ref>ri:fullName</ref>
    <inbound>
            <strenght>normal</strenght>
            <exclusiveStrong>true</exclusiveStrong>
        <target>
            <path>fullName</path>
        </target>
    </inbound>
</attribute>

<attribute>
    <ref>ri:affiliation</ref>
    <inbound>
        <target>
            <path>extension/affiliation</path>
        </target>
    </inbound>
</attribute>

Corresponding metadata mapping for both attributes.

<metadataMapping>
    <!-- no source -->
    <expression>
         <value>local</value>
    </expression>
    <target>
        <path>gdprReleaseScope</path>
    </target>

    <expression>
         <value>legitimate interest</value>
    </expression>
    <target>
        <path>gdprLawfulBase</path>
    </target>
</metadataMapping>

Outbound mapping:

<attribute>
    <ref>ri:fullName</ref>
    <outbound>
        <source>
            <path>fullName</path>
        </source>
    </outbound>
</attribute>

<attribute>
    <ref>ri:affiliation</ref>
    <outbound>
        <source>
            <path>extension/affiliation</path>
        </source>
            <expression>
                  <script>
                        <valueVariableMode>prism</valueVariableMode> <!-- provides values as prism values (including metadata) -->
                        <code>
                              custom.filterByGdprReleaseScope(extension/affiliation, 'public')
                        </code>
                  </script>
            </expression>
    </outbound>
</attribute>

<attribute>
    <ref>ri:fullNamePublic</ref>
    <outbound>
        <source>
            <path>fullName</path>
        </source>
            <expression>
                  <script>
                        <valueVariableMode>prism</valueVariableMode> <!-- provides values as prism values (including metadata) -->
                        <code>
                           releaseScope = fullName.valueMetadata().getPropertyRealValue(new QName("gdprReleaseScope"), String.class);
                           return "public".equals(releaseScope)
                        </code>
                  </script>
            </expression>
    </outbound>
</attribute>

Corresponding metadata mapping for both attributes.

<metadataMapping>
    <source>
        <path>gdprReleaseScope</path>
    </source>
    <target>
        <path>gdprReleaseScope</path>
    </target>

    <source>
        <path>gdprLawfulBase</path>
    </source>
    <target>
        <path>gdprLawfulBase</path>
    </target>
</metadataMapping>

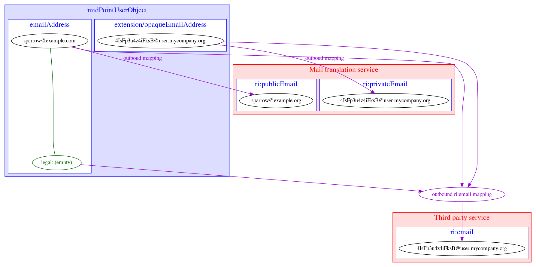
Example 8: Privacy preserving email provisioning

Our company allows our customers to use services provided by third parties. But we want to protect privacy of our users at at same time. Therefore we are generating unique opaque email address for each user and we are operating a service which are forwarding emails from this generated addres to real email address of a user. Users can decide if the real email address or the opaque one will be provisioned to third party services. The opaque one is being released by default. Having this implemented, the third party services can send an email to users without knowing the real email address. Moreover, the users are empowered to share their real address if they want to.

We obtain givenName and familyName from upstream resource.

  1. The person email address is stored in emailAddess attribute of a user

  2. emailAddess attribute metadata might contain consent to share the address with third party services

  3. The opaque email address on an user is generated in an object template and will be stored in extension/opaqueEmailAddres attribute

  4. Outbound mapping for third party resource will use emailAddess if it’s metatada contain the consent to do so, otherwise extension/opaqueEmailAddres will be used.

Privacy preserving email provisioning
Privacy preserving email provisioning 2

Outbound mapping for a third party service:

<attribute>
    <ref>ri:email</ref>
    <outound>
        <source>
            <path>emailAddess</path>
        </source>
        <source>
            <path>extension/opaqueEmailAddres</path>
        </source>
            <expression>
               <script>
                  <valueVariableMode>prism</valueVariableMode> <!-- provides values as prism values (including metadata) -->
                  <code>
                     if(custom.hasConsentToShareWithThirdParties(emailAddess)) {
                        return emailAddess;
                     }
                     return extension/opaqueEmailAddres;
                  </code>
               </script>
        </expression>
    </outound>
</attribute>

The hasConsentToShareWithThirdParties in the custom library method that something like this:

private static String SHARE_WITH_THIRD_PARTIES_CONSENT_OID = "884156eb-7917-4b3b-83b4-2c4389cf5f20";
private static String SHARE_WITH_THIRD_PARTIES_CONSENT_VALUE = "consent:" + SHARE_WITH_THIRD_PARTIES_CONSENT_OID;

public boolean hasConsentToShareWithThirdParties(PrismValue value) {
    if (value != null) {
        legal = value.valueMetadata().getPropertyRealValue(new QName("legal"), String.class);
        return SHARE_WITH_THIRD_PARTIES_CONSENT_VALUE.equals(legal);
    } else {
        return false;
    }
}
Was this page helpful?
YES NO
Thanks for your feedback