Role design process - notes

Last modified 23 Jan 2024 19:55 +01:00

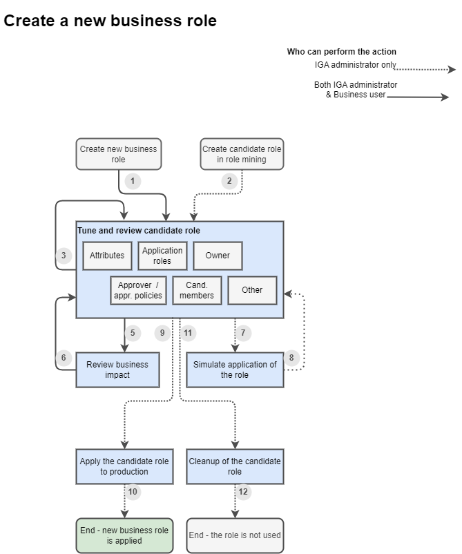
This document describes design notes of creation of new business role. This is high level description to understand big picture of role creation.

The process can be applied to creation of new business role from scratch, or as a new candidate role in role mining.

role design schema.drawio

Notes to the process

Step Action Actor LS Notes

Create new business role

1

IGA Administrator or Business user

→ Draft
→ Proposed

Starting new business role wizard in GUI.

This start may be also done via some more complex operations (e.g. create copy of a business role).

Button "Save as Draft" saves the role in "Draft" state. Button "Save" saves the role in "Proposed" state.

Create candidate role in role mining

2

IGA Administrator

→ Draft

Creation of new candidate role in role mining.

Tune and review candidate role

3

IGA Administrator or Business user

Proposed

Editing the content of the role.
Running through the wizard or oepning individual tiles of already configured role and performing modification of :

  • attributes

  • application roles

  • governance (owners, approvers) / approval policies

  • proposed members (not yet implemented)

  • other (induced roles, …​)

Content of the role may be edited and modified by different people and in iterations. Role should be kept in this stage until intentionally and explicitly moved further.

Users may get back to the role and continue filling the details when they collect necessary information.

Documentation of required changes (some TODOs). How to do it ? Cases ?

5

IGA Administrator or Business user

Button: "Review business impact"

Review business impact

Business user

Proposed

Panel displaying actual modifications of the role object and impact on other assignments - business view.

  • Role modifications

  • Changes of assignments (direct and indirect)
    "Following roles and access will be added, following roles and access will be removed. Role will be assigned to following users."

No user attribute changes here. If we display attributes we should display also accounts. It would be too complicated.

6

IGA Administrator or Business user

Just closing the page

7

IGA Administrator

Button: "Simulate application of the role"

Simulate application of the role

IGA Administrator

Proposed

Panel displaying actual modifications of the role object and impact on other assignments - technical view.

Probably standard simulation with added details about actual role modifications.

8

IGA Administrator

Just closing the page

9

Business user or IGA Administrator

Button: "Set to Active"

Should this be done by business user ? Probably yes.

Apply the new role to production

IGA Administrator

→ Active

MP assigns new role to members, unassign application roles directly assigned (except roles assigned by rule)

Note: Unassign only when the role is replacing app roles (role mining).

10

Probably no action necessary.

END - new business role is applied

N/A

Active

The new role is in full production and can be used.

11

IGA Administrator

Button: "Cleanup of the candidate role"

It will be used when the candidate role should not be applied and should be removed.

Cleanup of the candidate role

IGA Administrator

→ Archived

The role is set to LS: Archived.

Should we keep the role ???

12

Probably no action necessary.

END - the candidate role is not used

N/A

Archived

Was this page helpful?
YES NO
Thanks for your feedback